HOME   LIST
‹–   –›

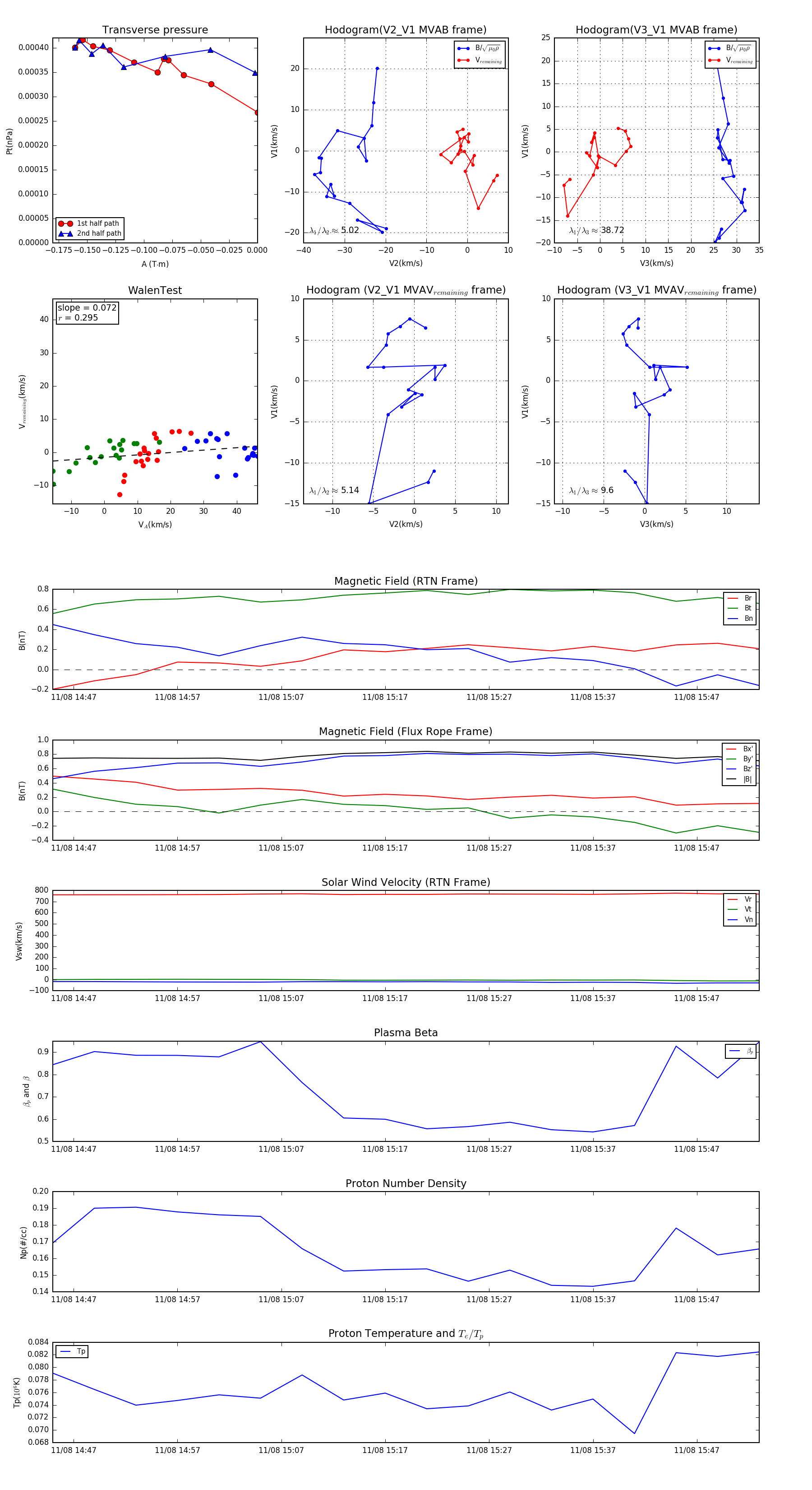
Flux Rope in 1993

Flux Rope Event 1993-11-08 14:45 ~ 1993-11-08 15:53 (69 minutes)


plot