HOME   LIST
‹–   –›

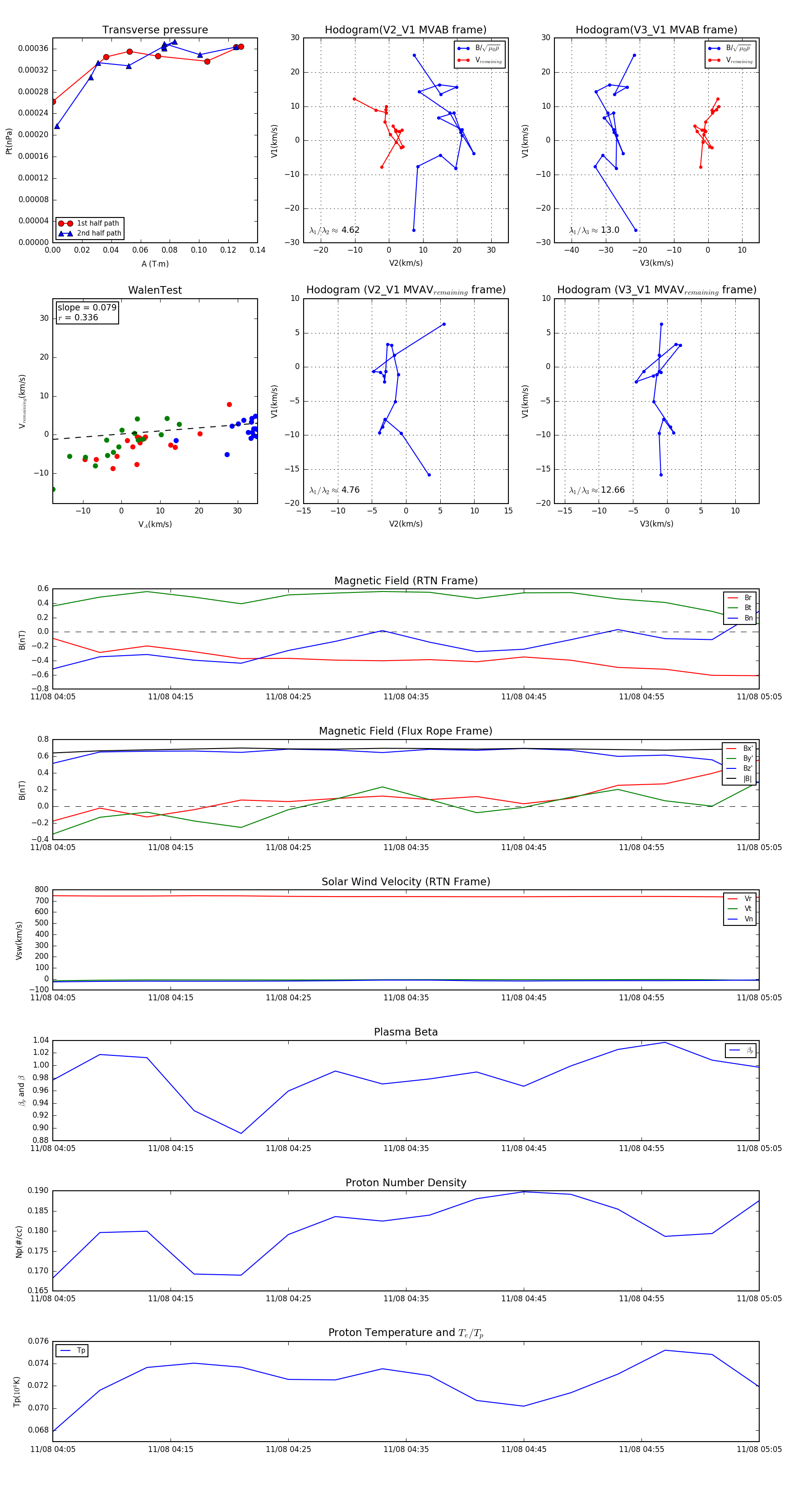
Flux Rope in 1993

Flux Rope Event 1993-11-08 04:05 ~ 1993-11-08 05:05 (61 minutes)


plot