HOME   LIST
‹–   –›

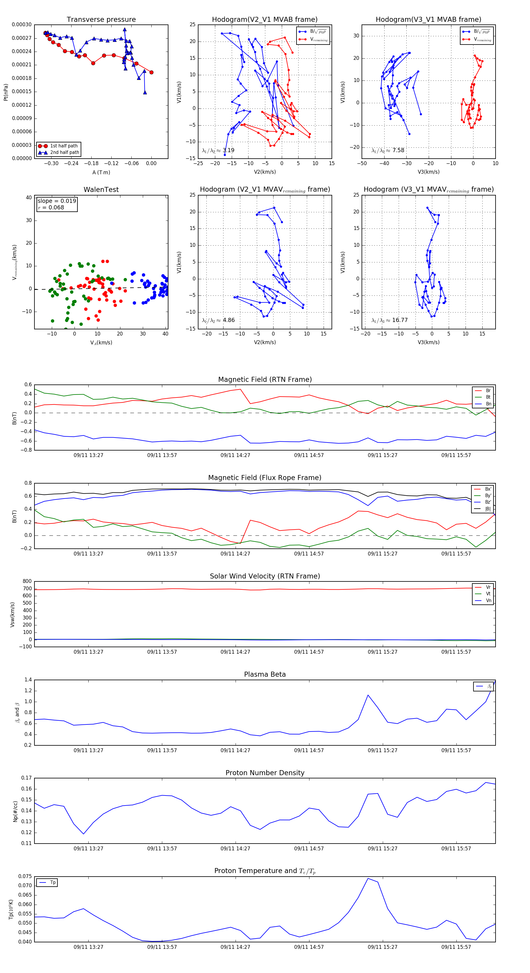
Flux Rope in 1993

Flux Rope Event 1993-09-11 13:05 ~ 1993-09-11 16:13 (189 minutes)


plot