HOME   LIST
‹–   –›

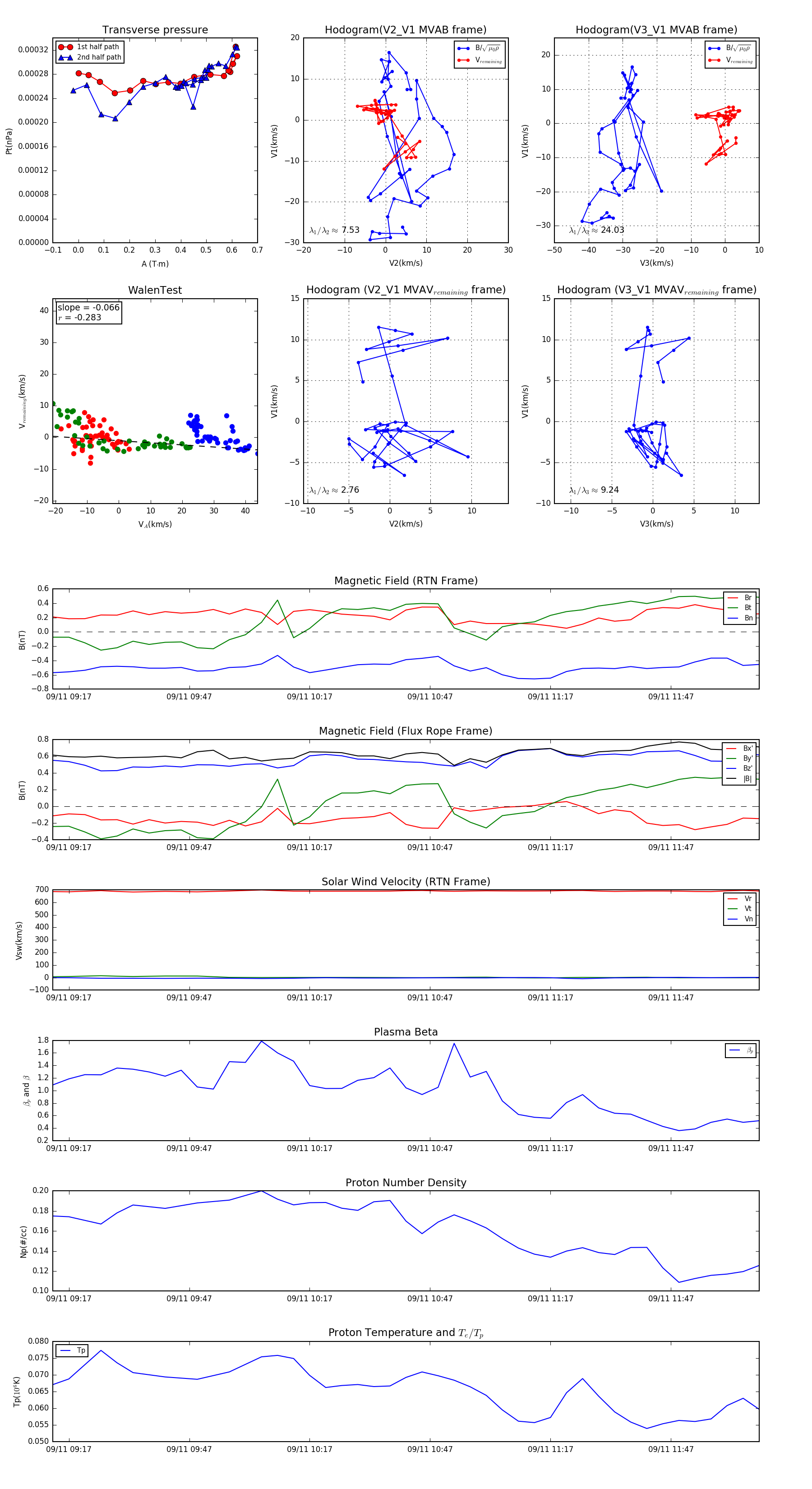
Flux Rope in 1993

Flux Rope Event 1993-09-11 09:13 ~ 1993-09-11 12:09 (177 minutes)


plot