HOME   LIST
‹–   –›

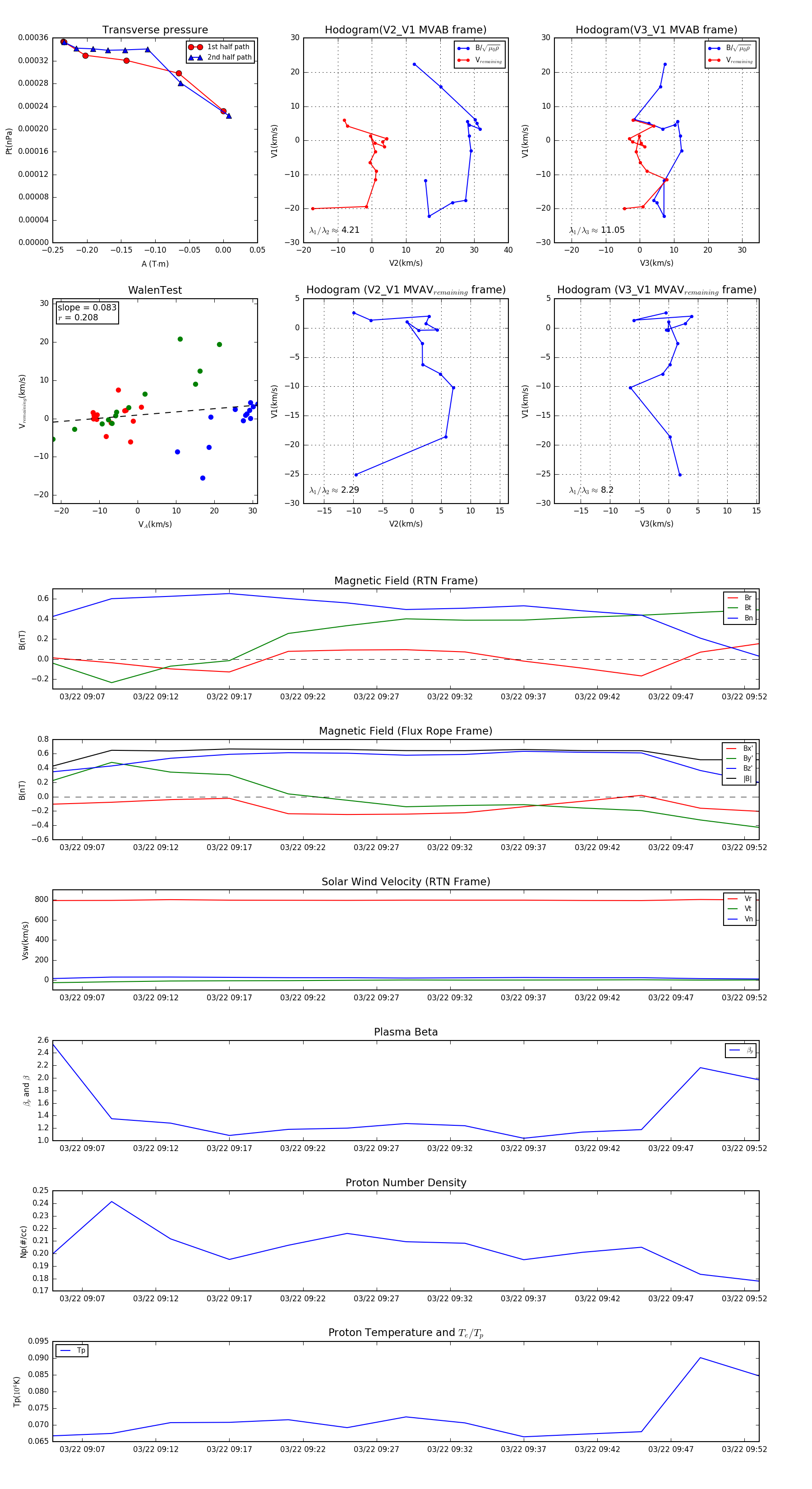
Flux Rope in 1993

Flux Rope Event 1993-03-22 09:05 ~ 1993-03-22 09:53 (49 minutes)


plot