HOME   LIST
‹–   –›

Flux Rope in 1993

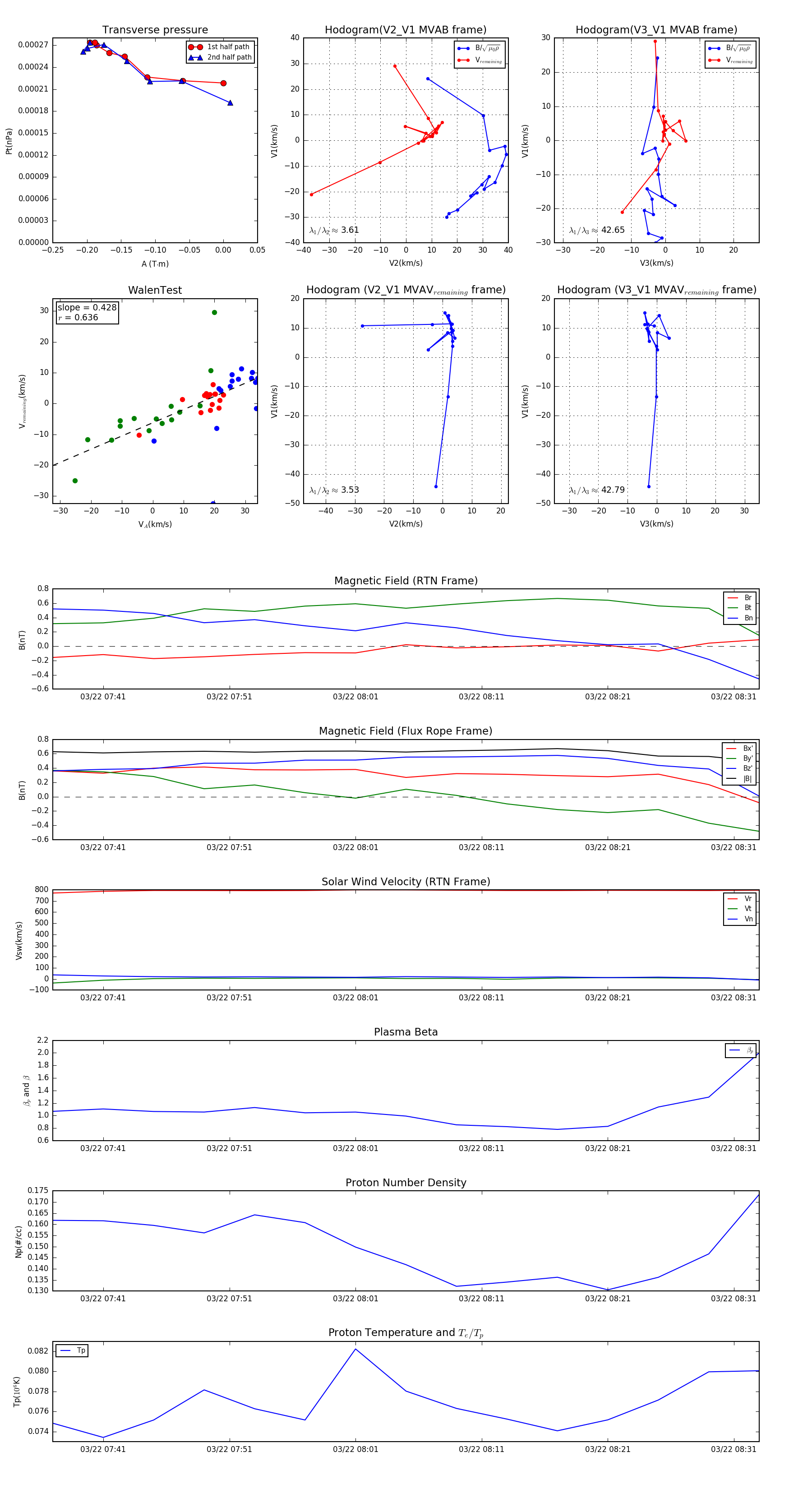
Flux Rope Event 1993-03-22 07:37 ~ 1993-03-22 08:33 (57 minutes)


plot