HOME   LIST
‹–   –›

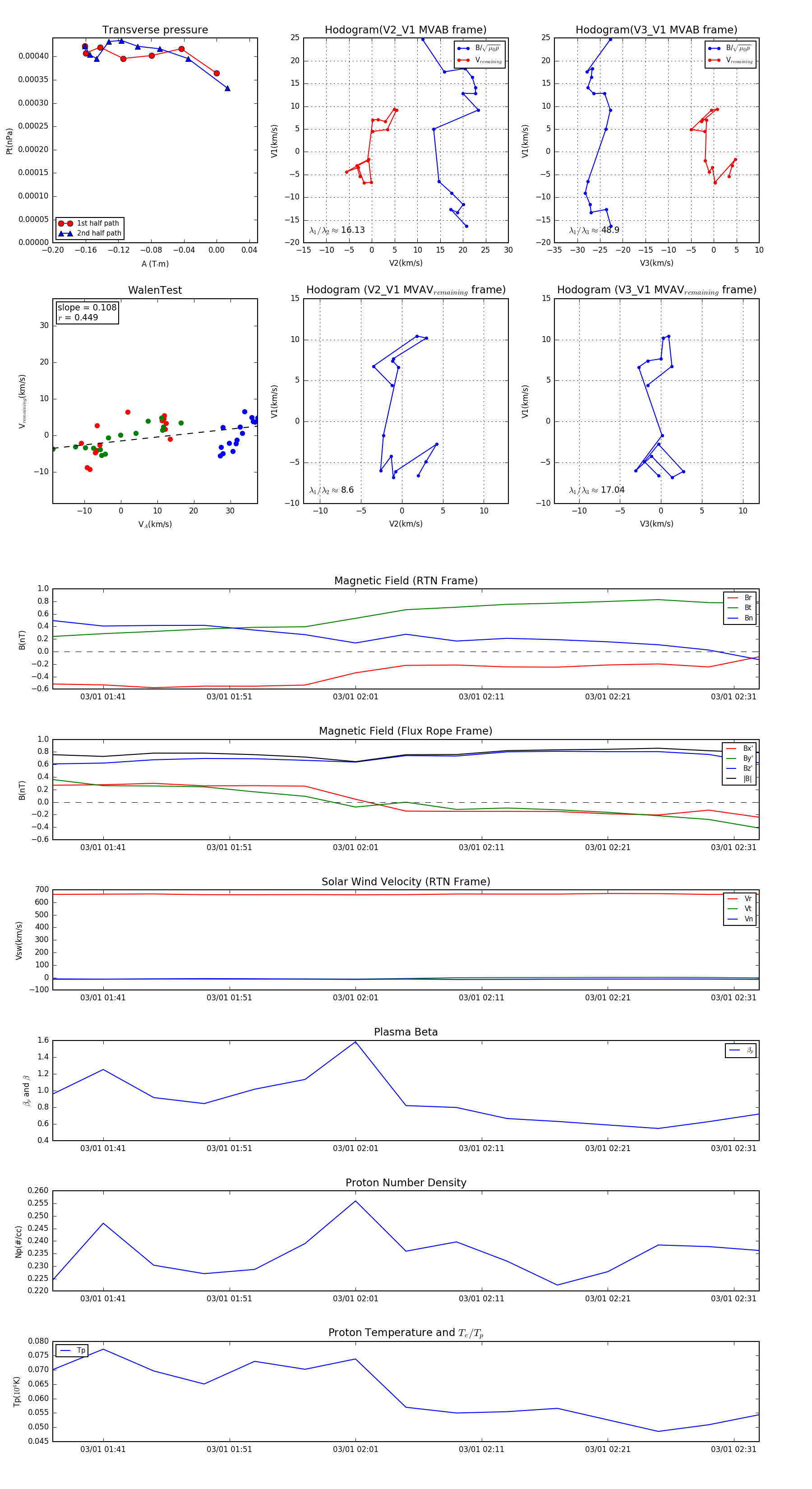
Flux Rope in 1993

Flux Rope Event 1993-03-01 01:37 ~ 1993-03-01 02:33 (57 minutes)


plot