HOME   LIST
‹–   –›

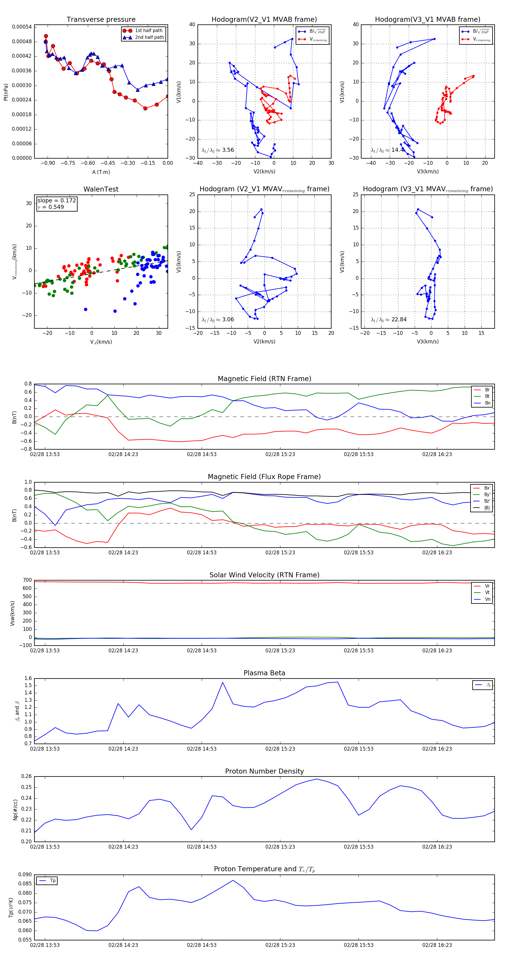
Flux Rope in 1993

Flux Rope Event 1993-02-28 13:49 ~ 1993-02-28 16:45 (177 minutes)


plot