HOME   LIST
‹–   –›

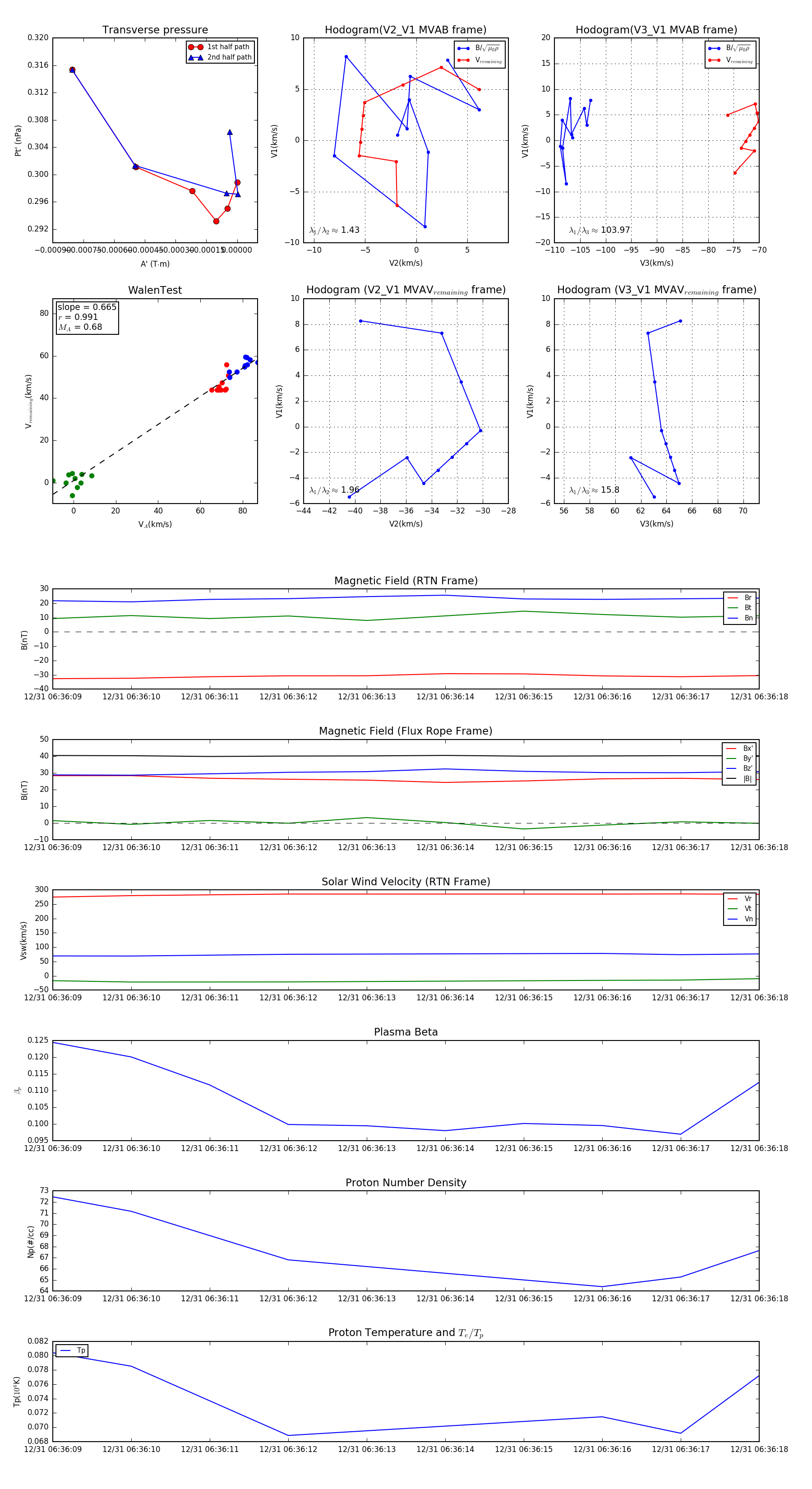
Flux Rope in 2024

Flux Rope Event 2024-12-31 06:36:09 ~ 2024-12-31 06:36:18 (10 seconds)


plot