HOME   LIST
‹–   –›

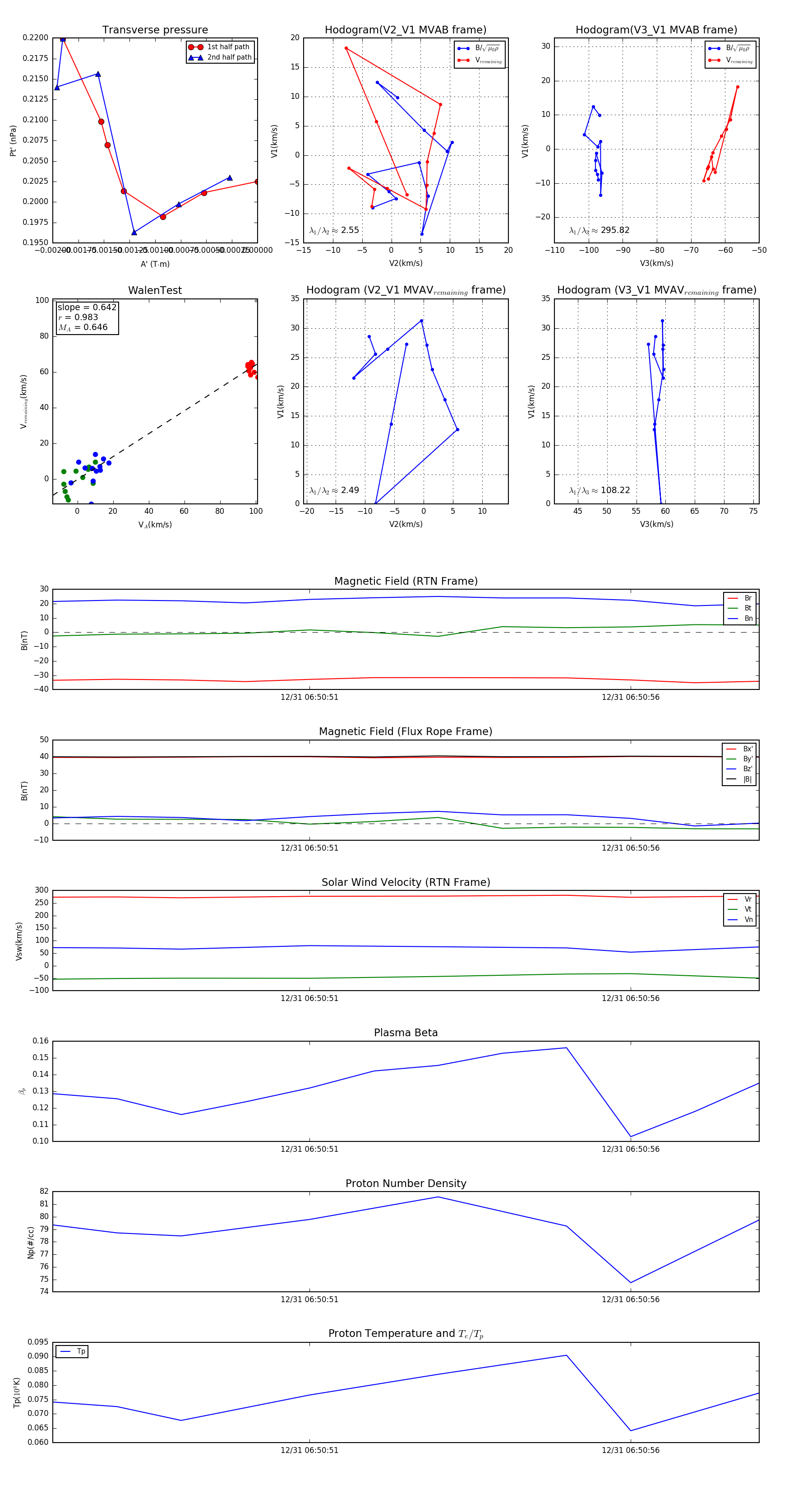
Flux Rope in 2024

Flux Rope Event 2024-12-31 06:50:47 ~ 2024-12-31 06:50:58 (12 seconds)


plot