HOME   LIST
‹–   –›

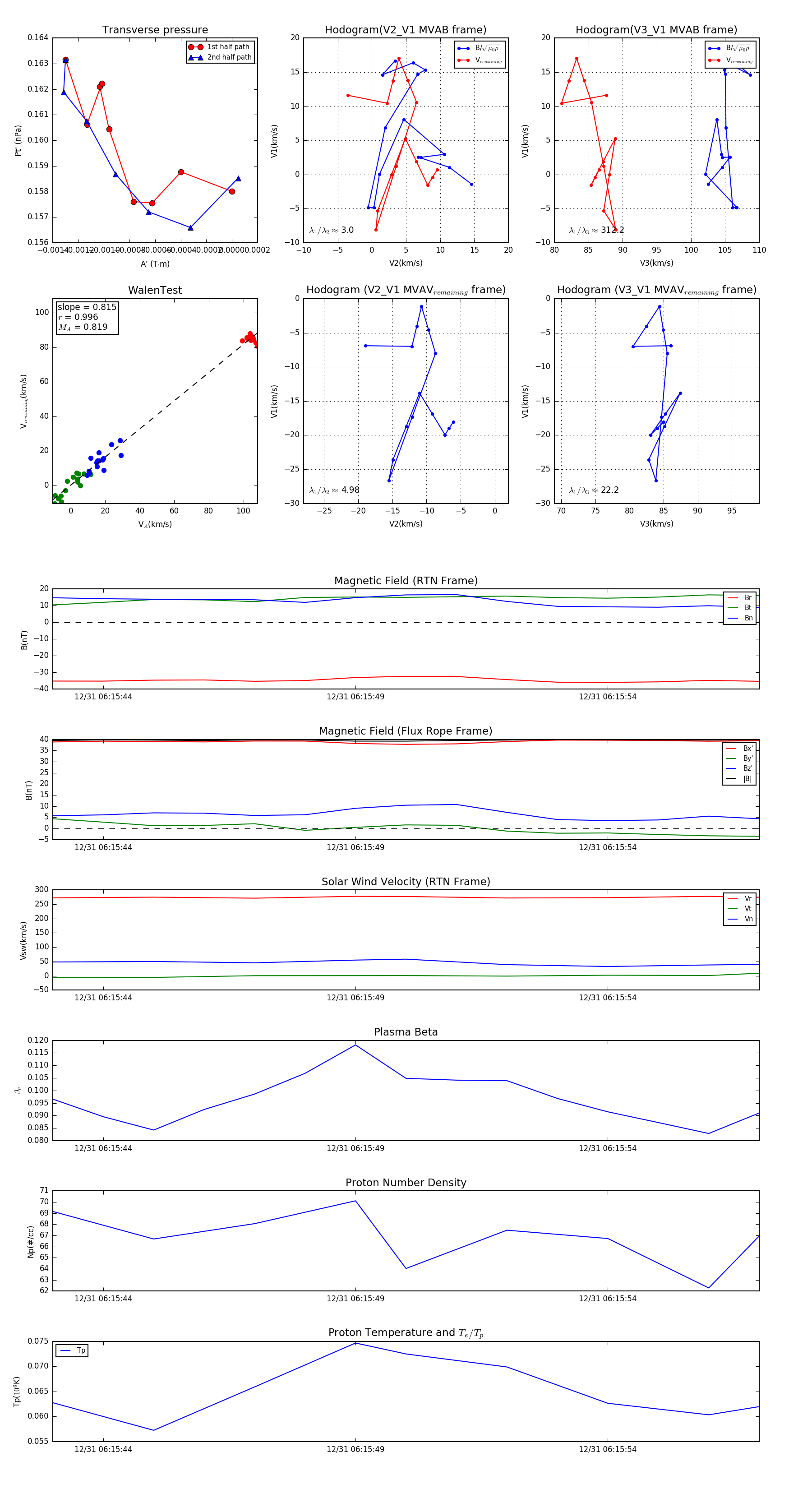
Flux Rope in 2024

Flux Rope Event 2024-12-31 06:15:43 ~ 2024-12-31 06:15:57 (15 seconds)


plot