HOME   LIST
‹–   –›

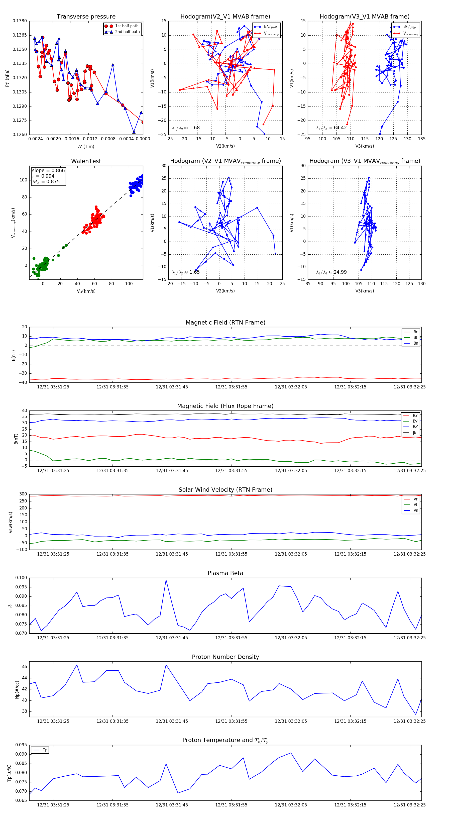
Flux Rope in 2024

Flux Rope Event 2024-12-31 03:31:21 ~ 2024-12-31 03:32:27 (67 seconds)


plot