HOME   LIST
‹–   –›

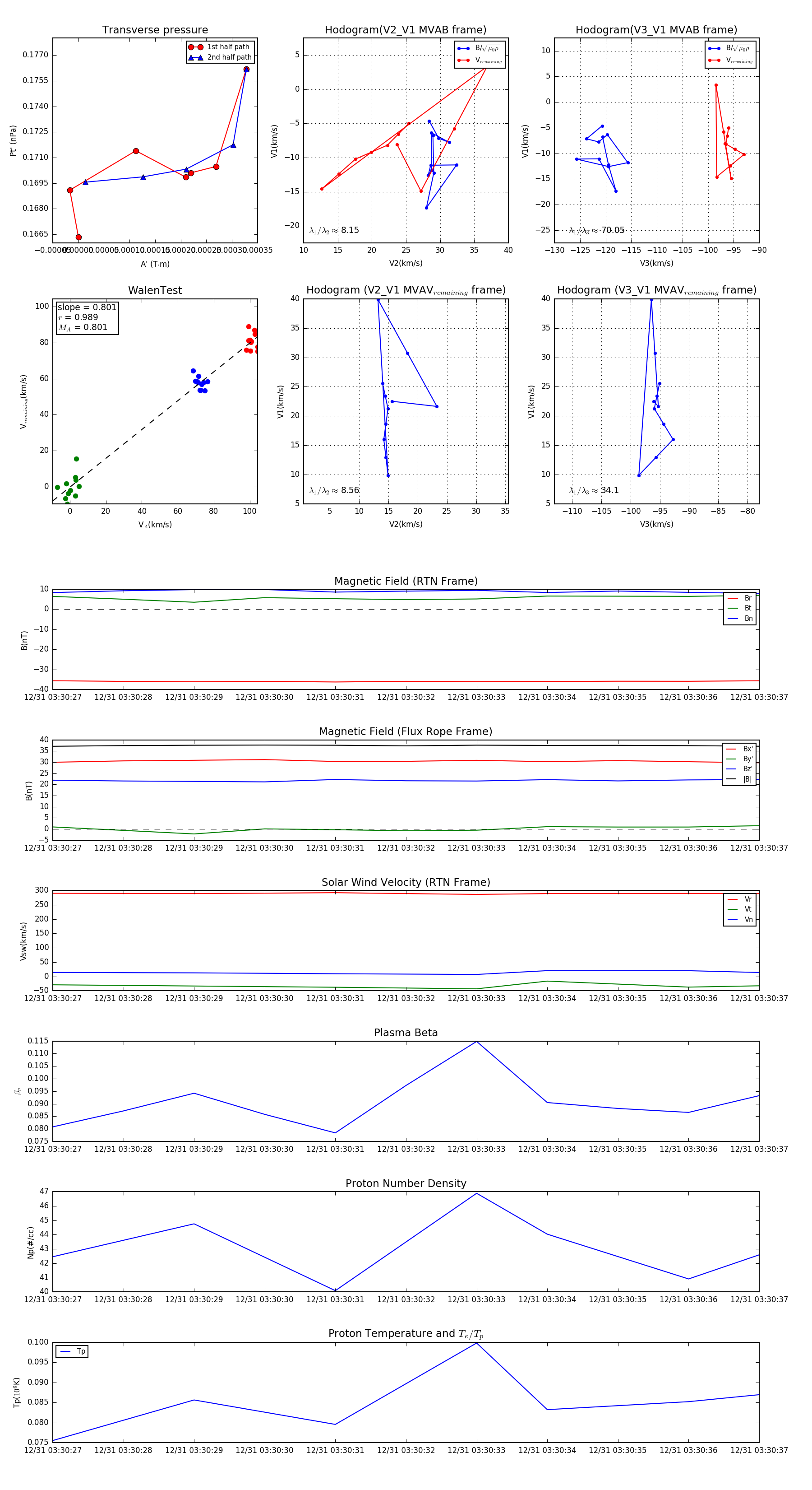
Flux Rope in 2024

Flux Rope Event 2024-12-31 03:30:27 ~ 2024-12-31 03:30:37 (11 seconds)


plot