HOME   LIST
‹–   –›

Flux Rope in 2024

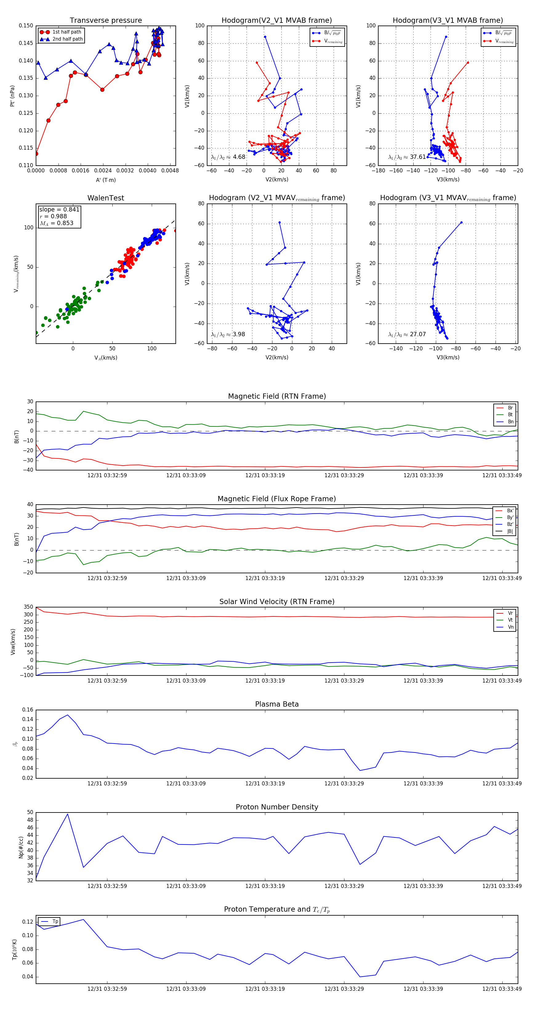
Flux Rope Event 2024-12-31 03:32:50 ~ 2024-12-31 03:33:51 (62 seconds)


plot