HOME   LIST
‹–   –›

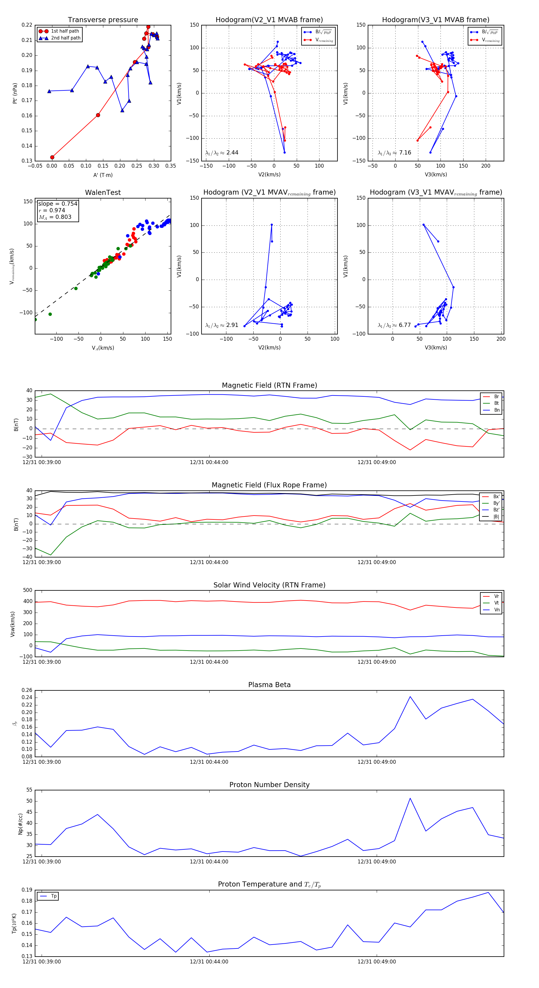
Flux Rope in 2024

Flux Rope Event 2024-12-31 00:38:48 ~ 2024-12-31 00:52:48 (841 seconds)


plot