HOME   LIST
‹–   –›

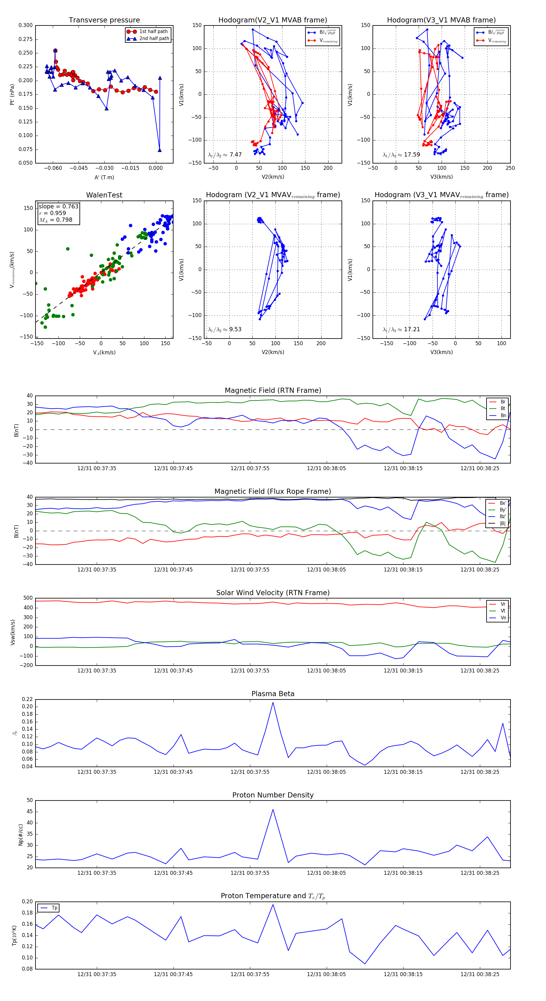
Flux Rope in 2024

Flux Rope Event 2024-12-31 00:37:27 ~ 2024-12-31 00:38:29 (63 seconds)


plot