HOME   LIST
‹–   –›

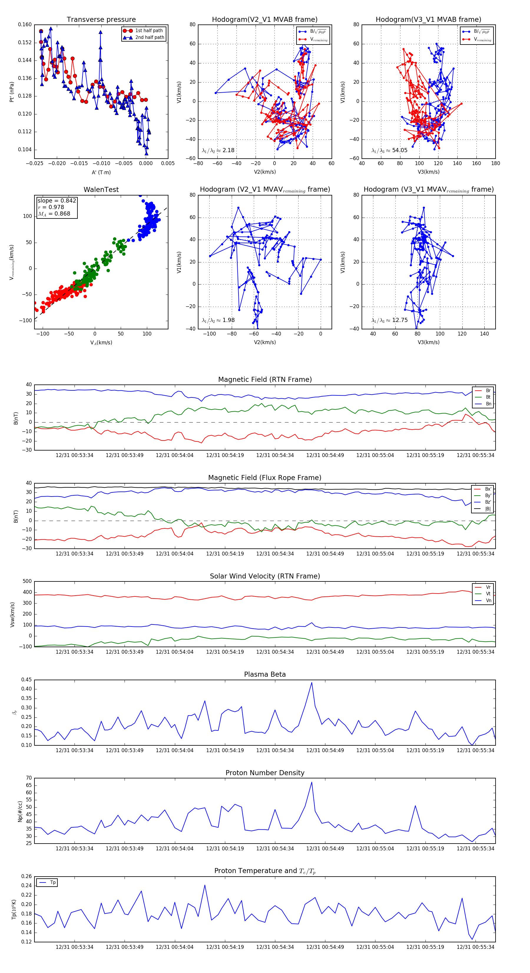
Flux Rope in 2024

Flux Rope Event 2024-12-31 00:53:22 ~ 2024-12-31 00:55:40 (139 seconds)


plot