HOME   LIST
‹–   –›

Flux Rope in 2024

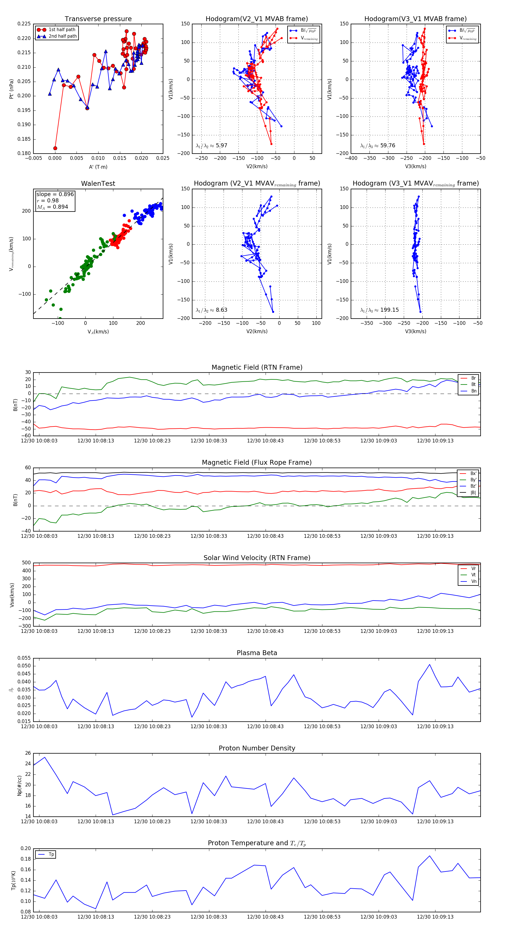
Flux Rope Event 2024-12-30 10:08:02 ~ 2024-12-30 10:09:21 (80 seconds)


plot