HOME   LIST
‹–   –›

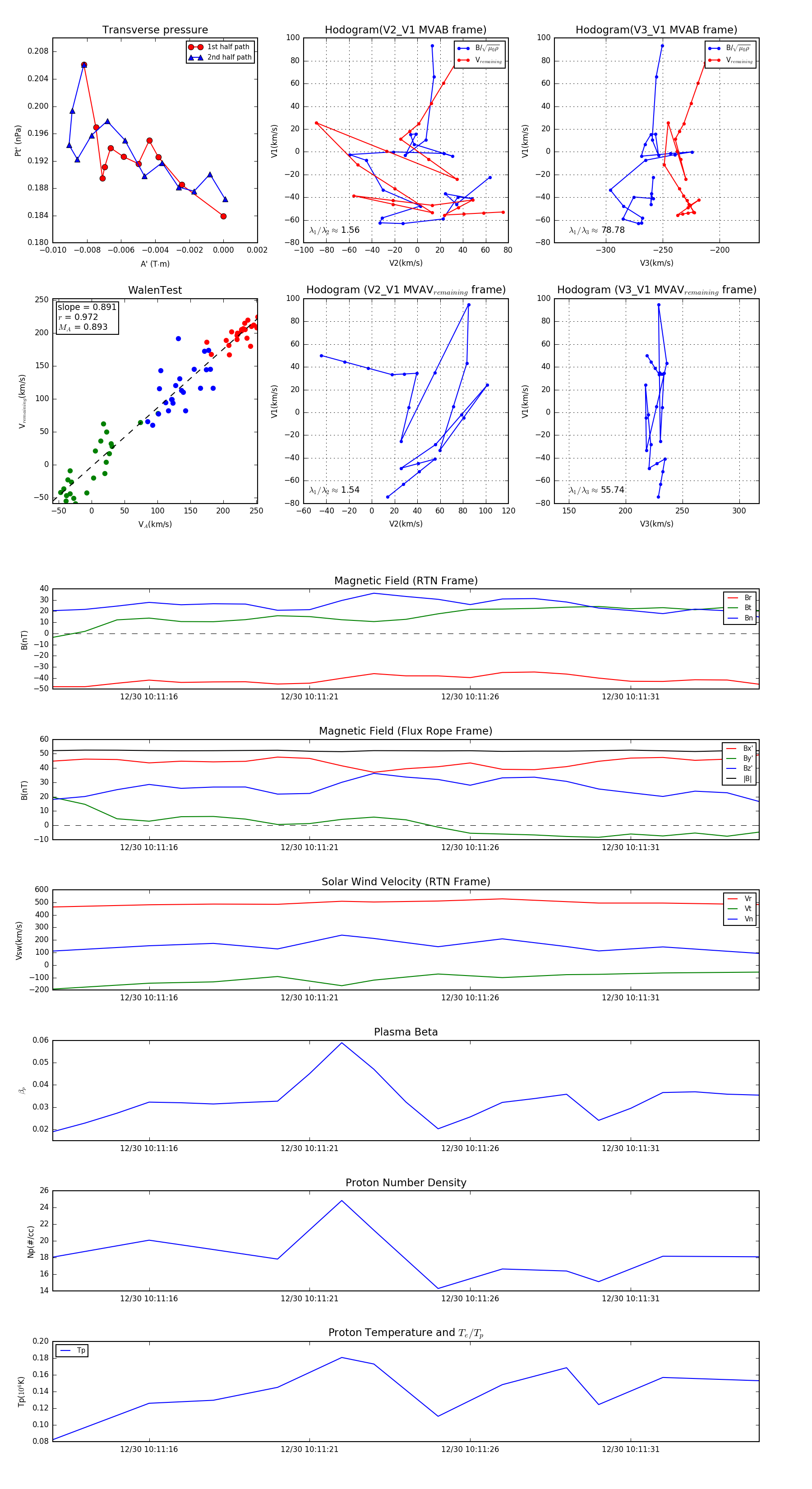
Flux Rope in 2024

Flux Rope Event 2024-12-30 10:11:13 ~ 2024-12-30 10:11:35 (23 seconds)


plot