HOME   LIST
‹–   –›

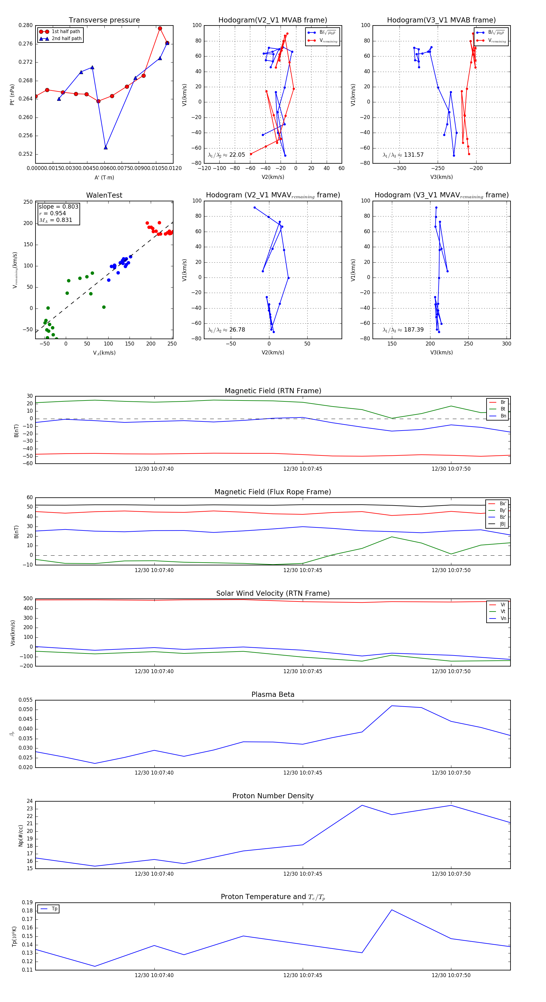
Flux Rope in 2024

Flux Rope Event 2024-12-30 10:07:36 ~ 2024-12-30 10:07:52 (17 seconds)


plot