HOME   LIST
‹–   –›

Flux Rope in 2024

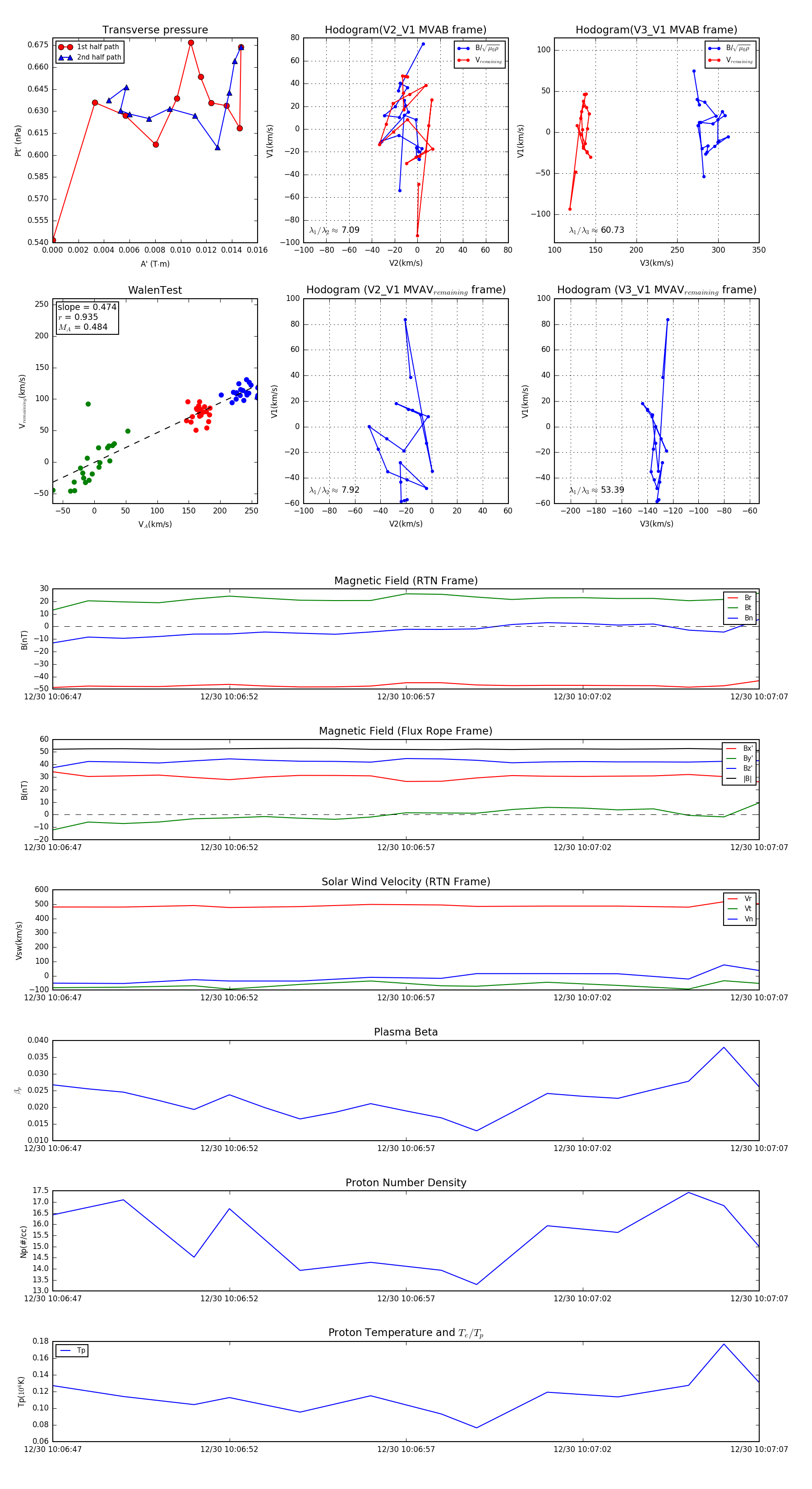
Flux Rope Event 2024-12-30 10:06:47 ~ 2024-12-30 10:07:07 (21 seconds)


plot