HOME   LIST
‹–   –›

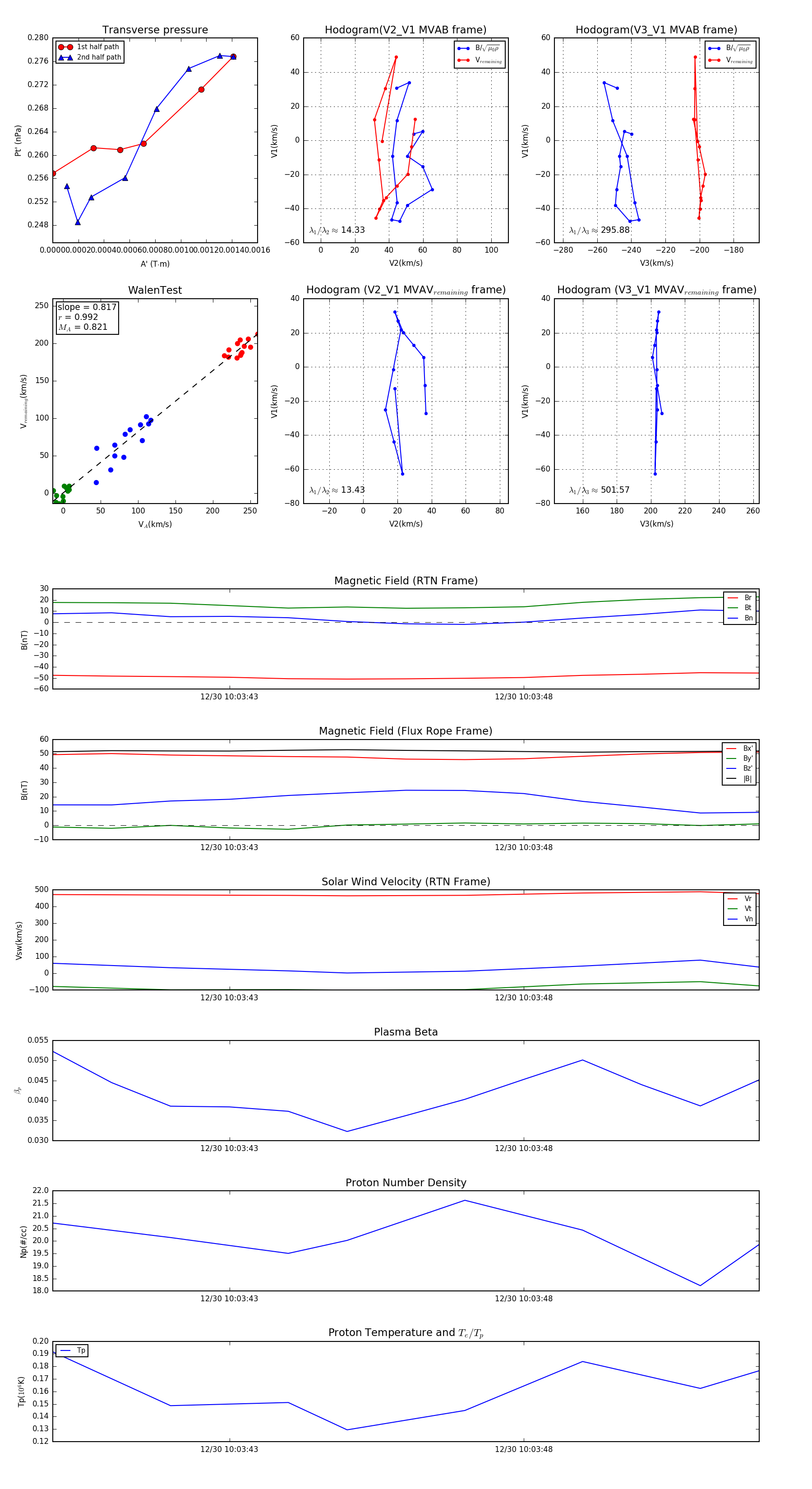
Flux Rope in 2024

Flux Rope Event 2024-12-30 10:03:40 ~ 2024-12-30 10:03:52 (13 seconds)


plot