HOME   LIST
‹–   –›

Flux Rope in 2024

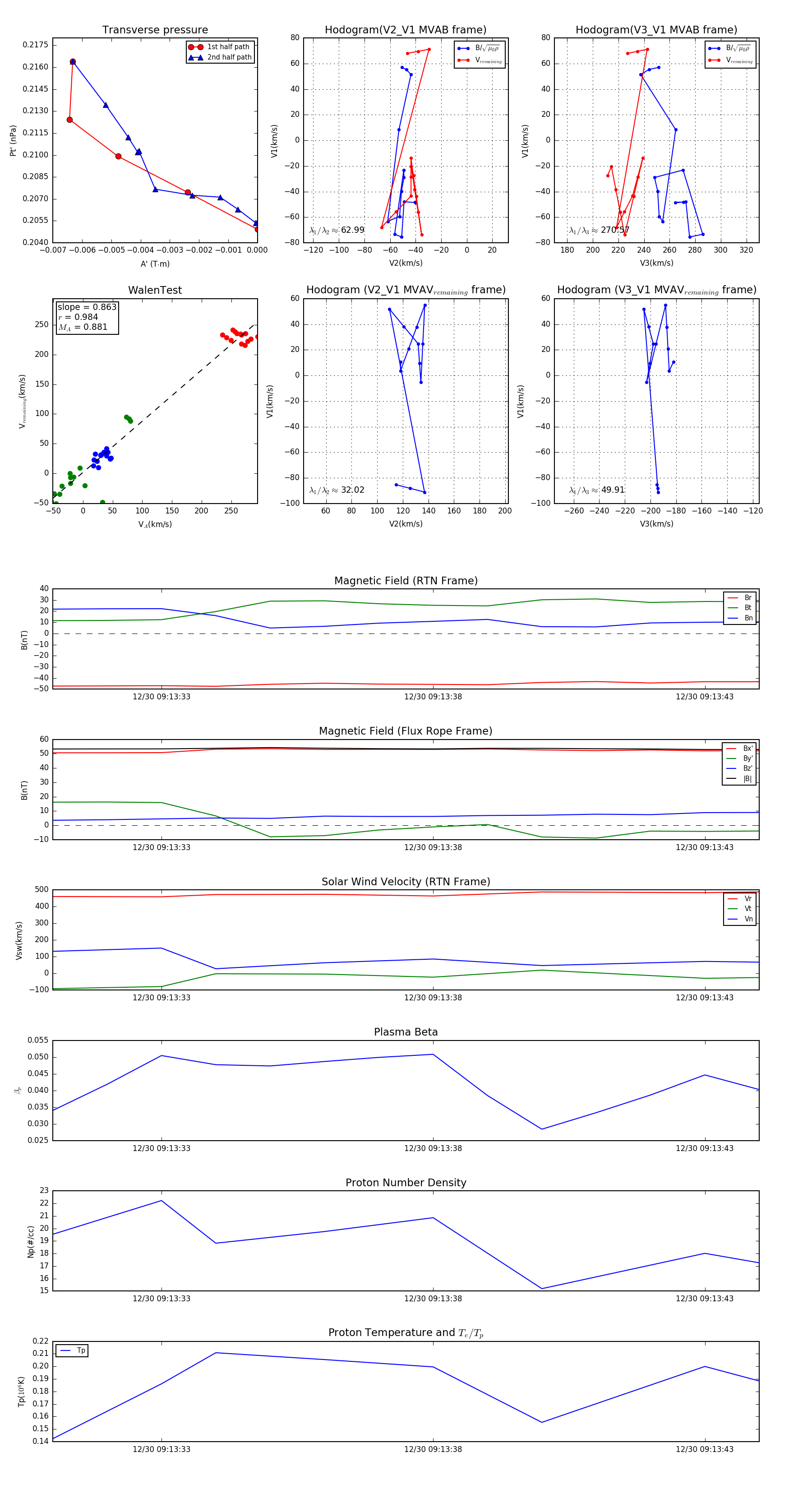
Flux Rope Event 2024-12-30 09:13:31 ~ 2024-12-30 09:13:44 (14 seconds)


plot