HOME   LIST
‹–   –›

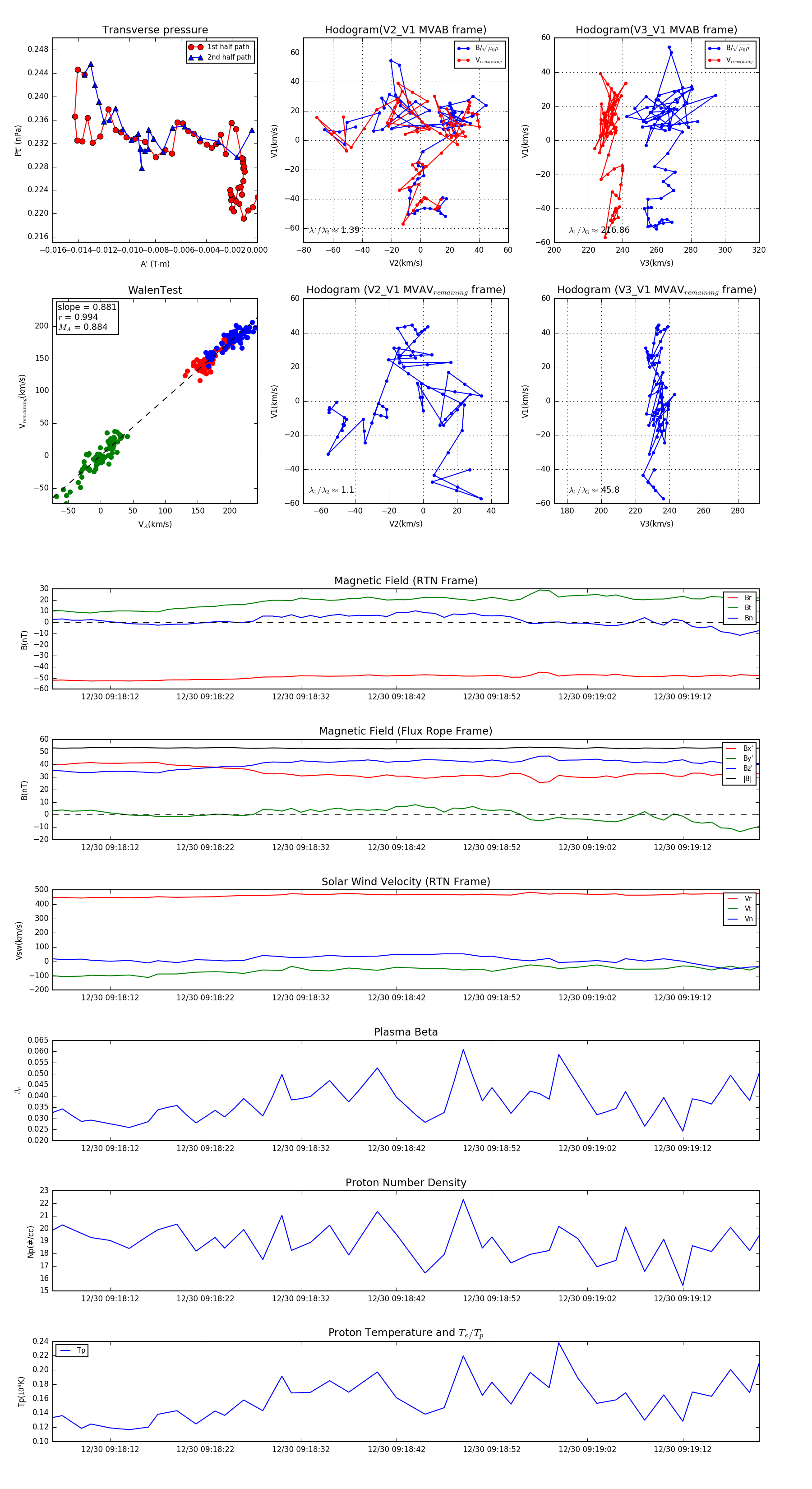
Flux Rope in 2024

Flux Rope Event 2024-12-30 09:18:06 ~ 2024-12-30 09:19:20 (75 seconds)


plot