HOME   LIST
‹–   –›

Flux Rope in 2024

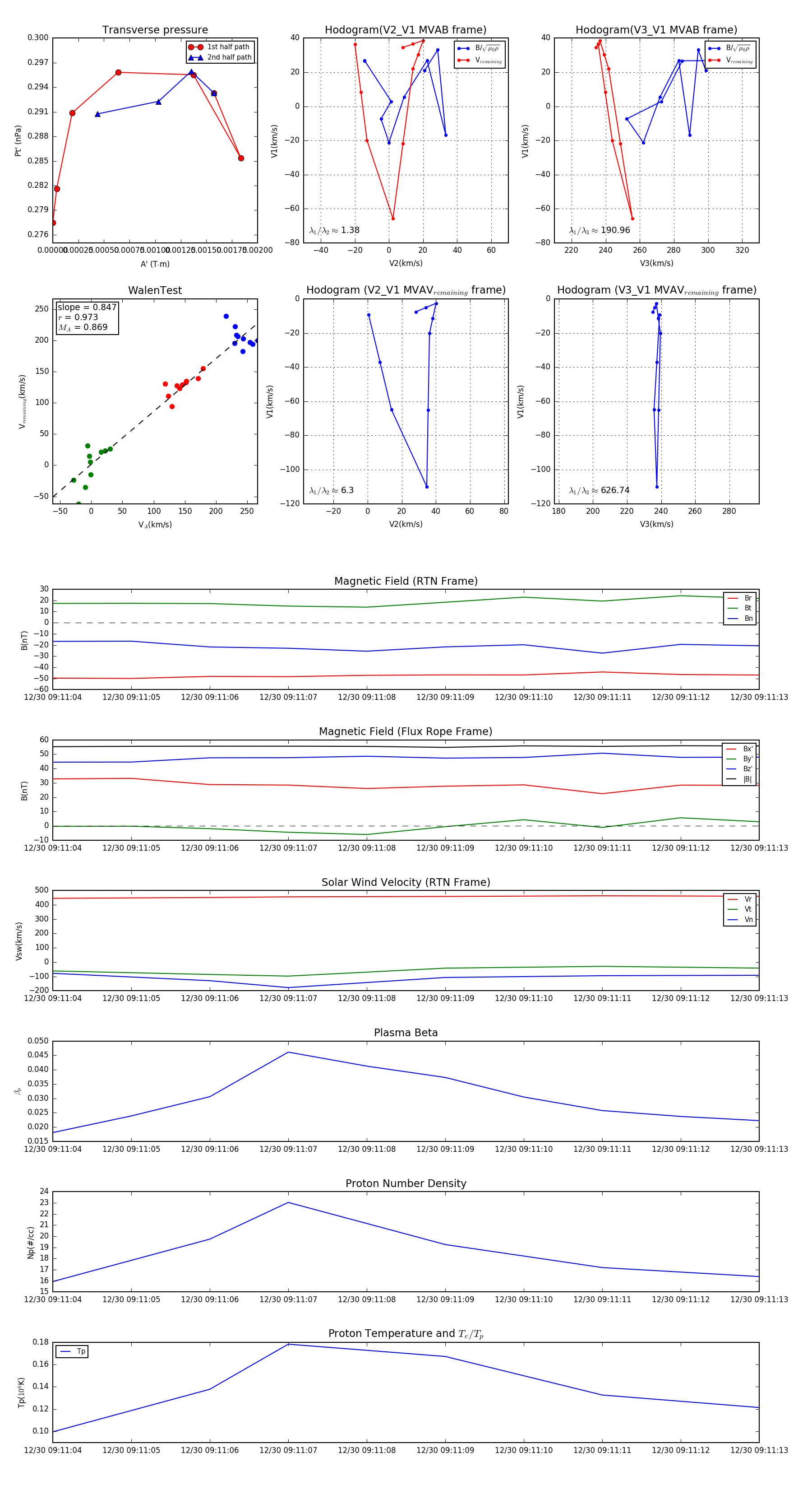
Flux Rope Event 2024-12-30 09:11:04 ~ 2024-12-30 09:11:13 (10 seconds)


plot