HOME   LIST
‹–   –›

Flux Rope in 2024

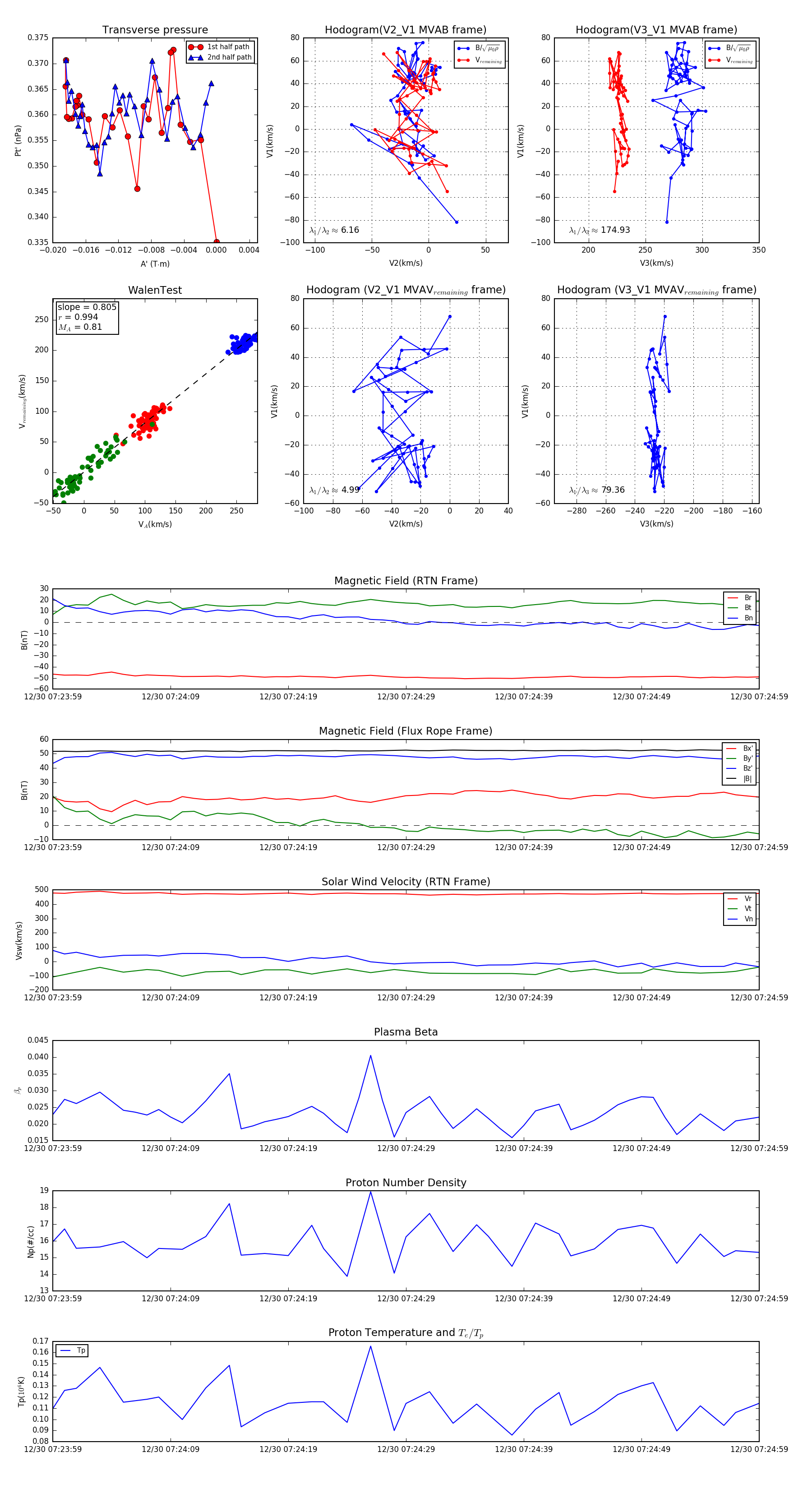
Flux Rope Event 2024-12-30 07:23:59 ~ 2024-12-30 07:24:59 (61 seconds)


plot