HOME   LIST
‹–   –›

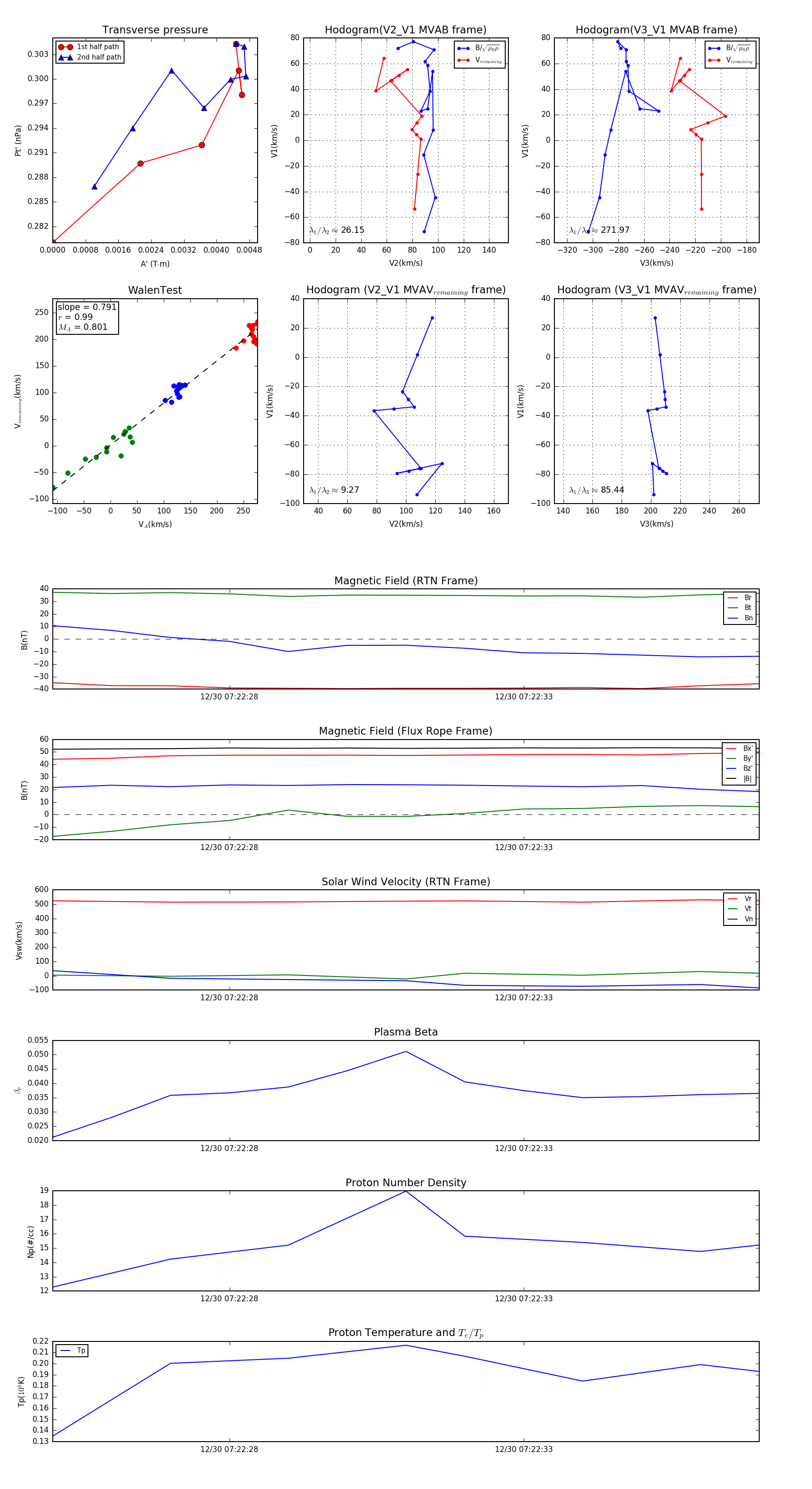
Flux Rope in 2024

Flux Rope Event 2024-12-30 07:22:25 ~ 2024-12-30 07:22:37 (13 seconds)


plot