HOME   LIST
‹–   –›

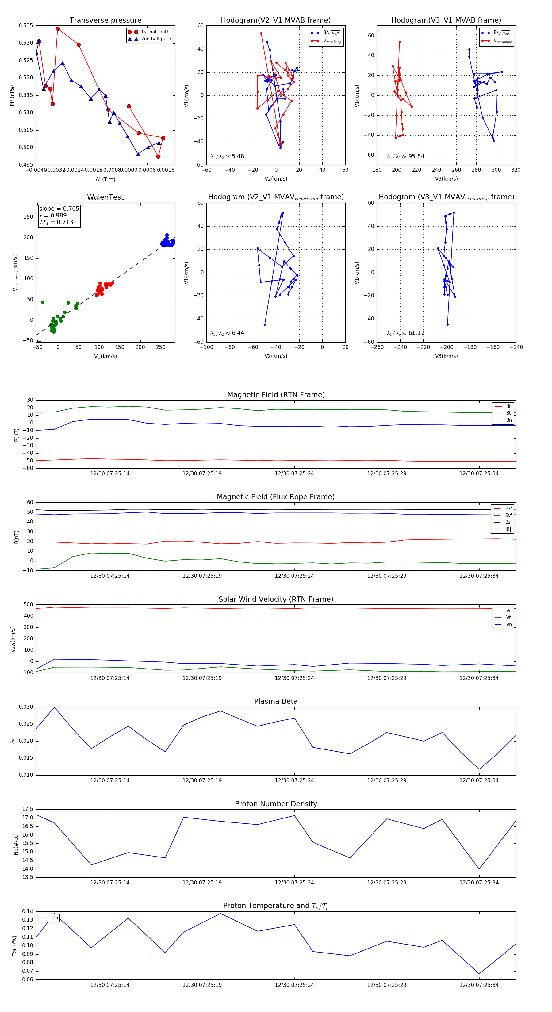
Flux Rope in 2024

Flux Rope Event 2024-12-30 07:25:10 ~ 2024-12-30 07:25:36 (27 seconds)


plot