HOME   LIST
‹–   –›

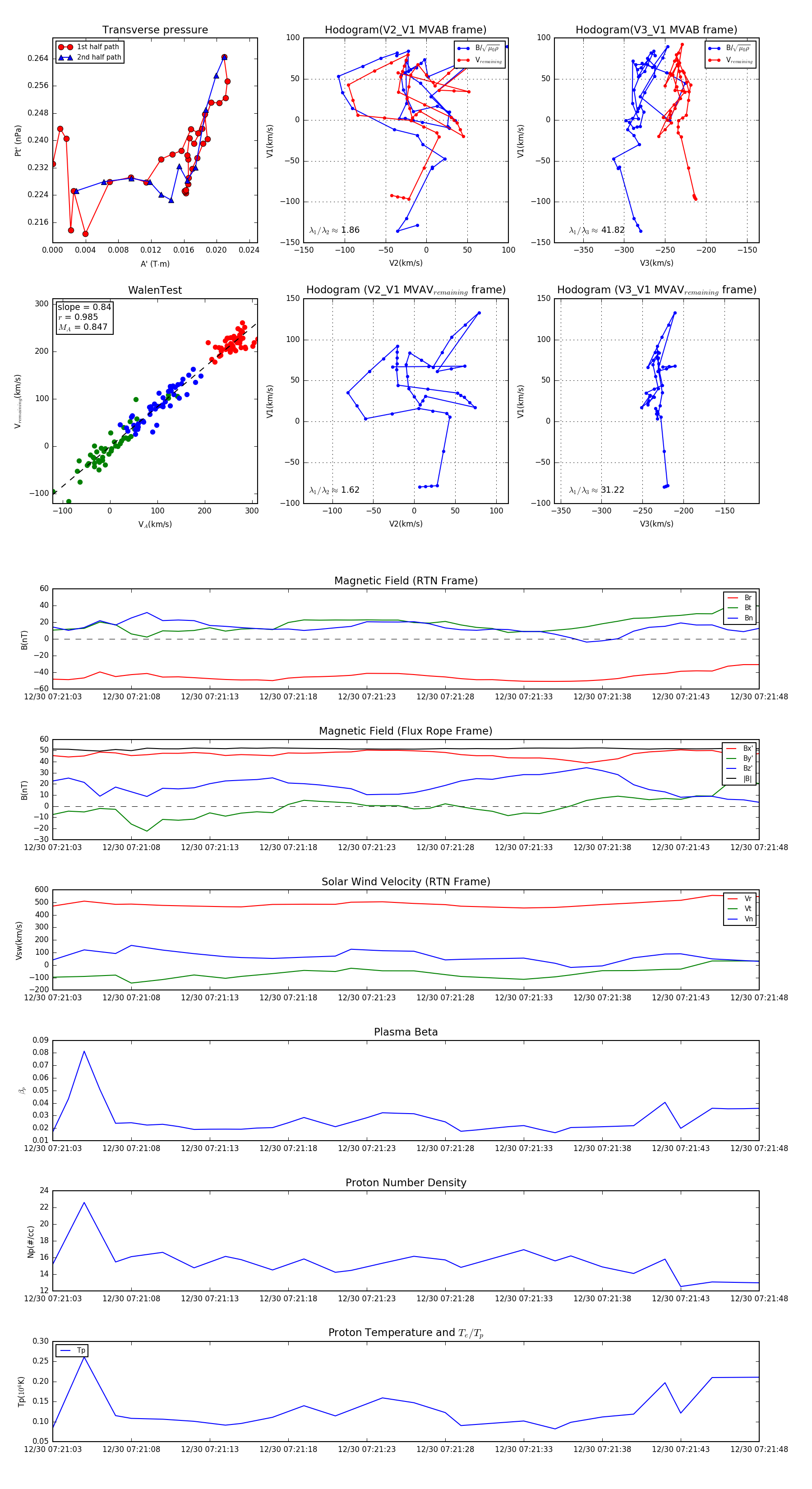
Flux Rope in 2024

Flux Rope Event 2024-12-30 07:21:03 ~ 2024-12-30 07:21:48 (46 seconds)


plot