HOME   LIST
‹–   –›

Flux Rope in 2024

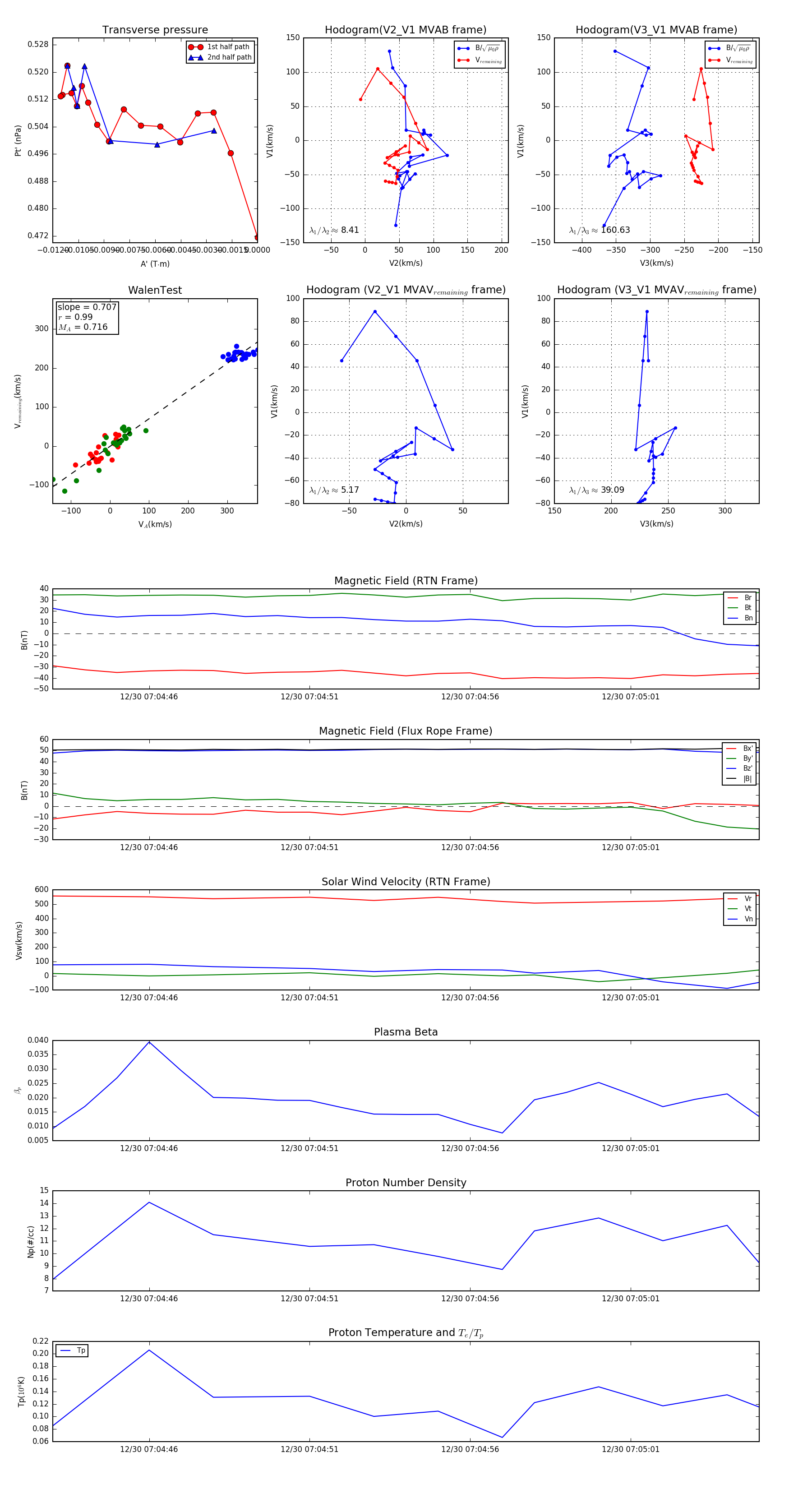
Flux Rope Event 2024-12-30 07:04:43 ~ 2024-12-30 07:05:05 (23 seconds)


plot