HOME   LIST
‹–   –›

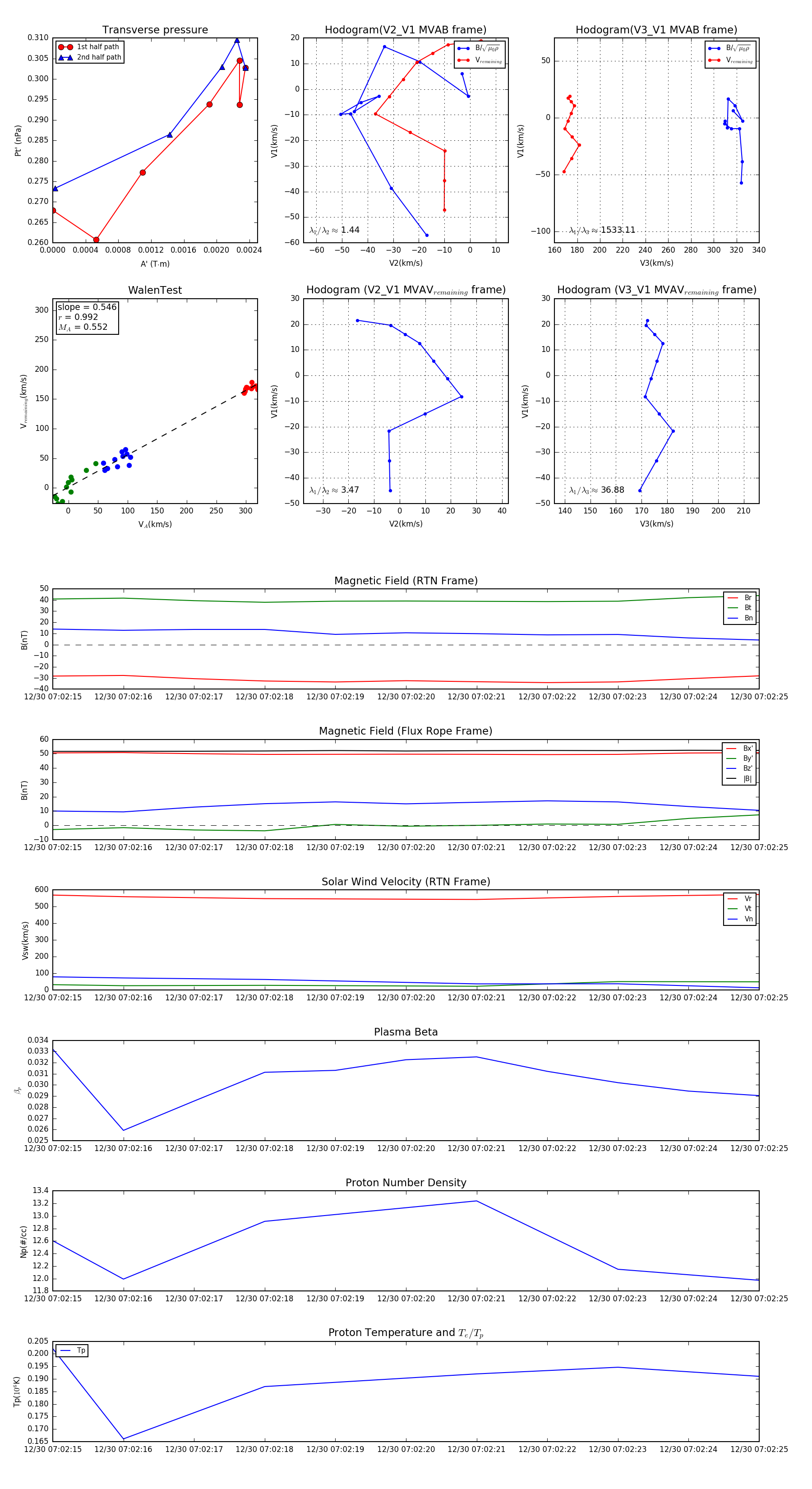
Flux Rope in 2024

Flux Rope Event 2024-12-30 07:02:15 ~ 2024-12-30 07:02:25 (11 seconds)


plot