HOME   LIST
‹–   –›

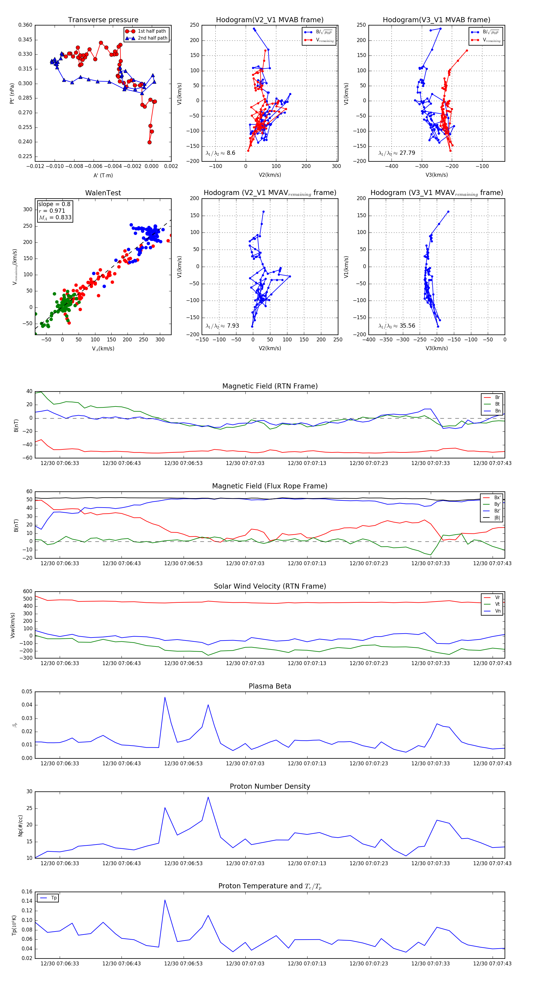
Flux Rope in 2024

Flux Rope Event 2024-12-30 07:06:29 ~ 2024-12-30 07:07:45 (77 seconds)


plot