HOME   LIST
‹–   –›

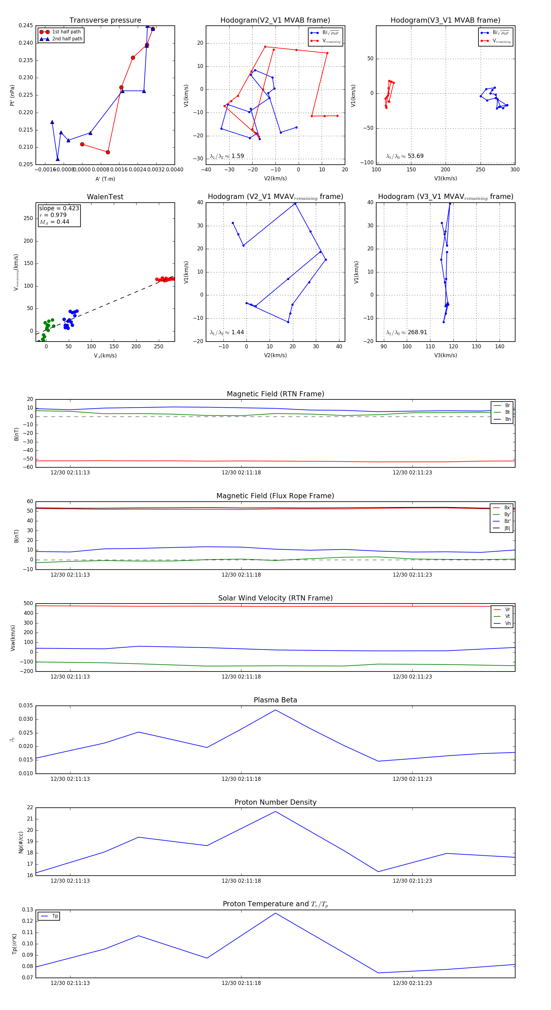
Flux Rope in 2024

Flux Rope Event 2024-12-30 02:11:12 ~ 2024-12-30 02:11:26 (15 seconds)


plot