HOME   LIST
‹–   –›

Flux Rope in 2024

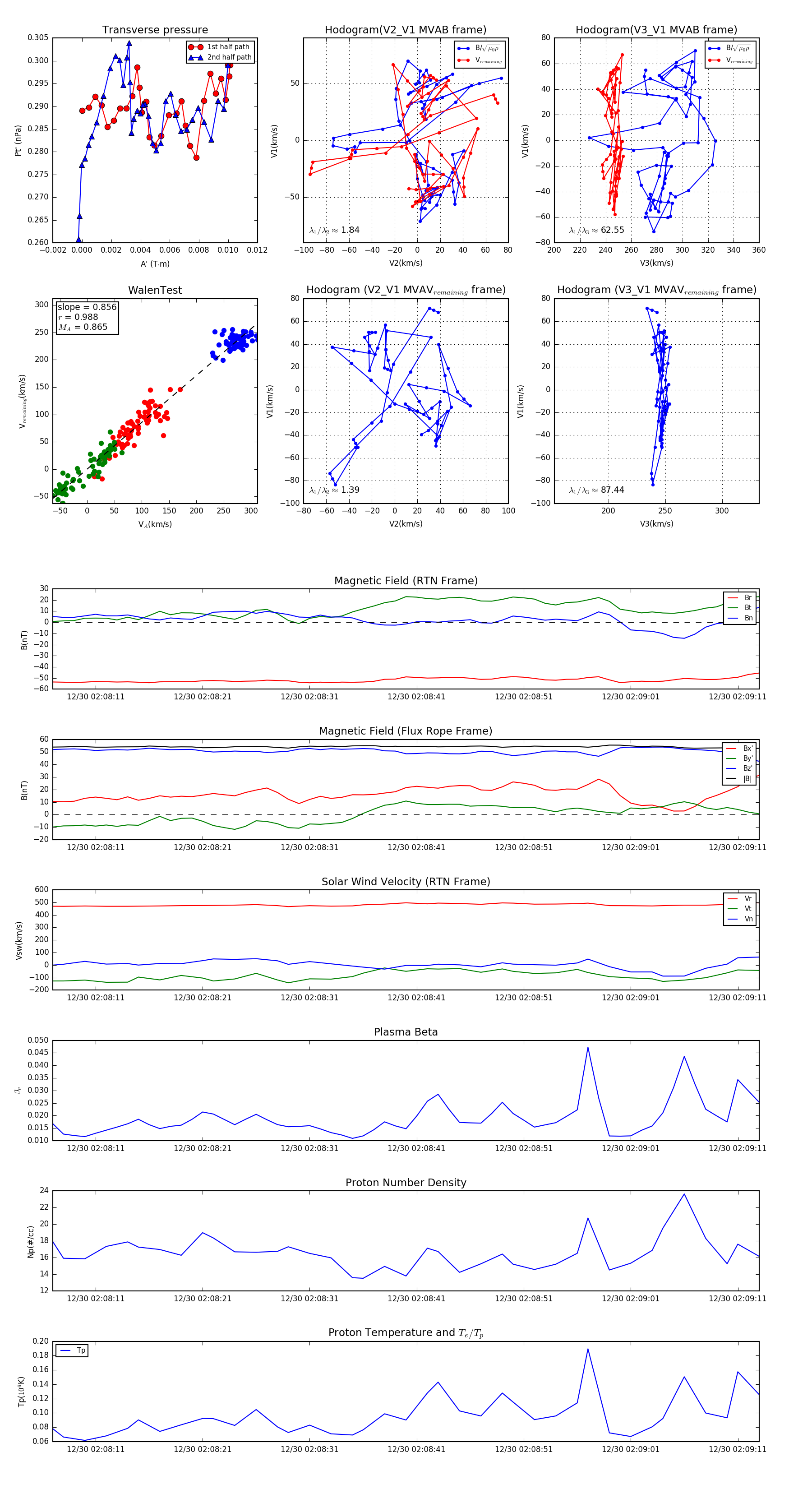
Flux Rope Event 2024-12-30 02:08:07 ~ 2024-12-30 02:09:13 (67 seconds)


plot