HOME   LIST
‹–   –›

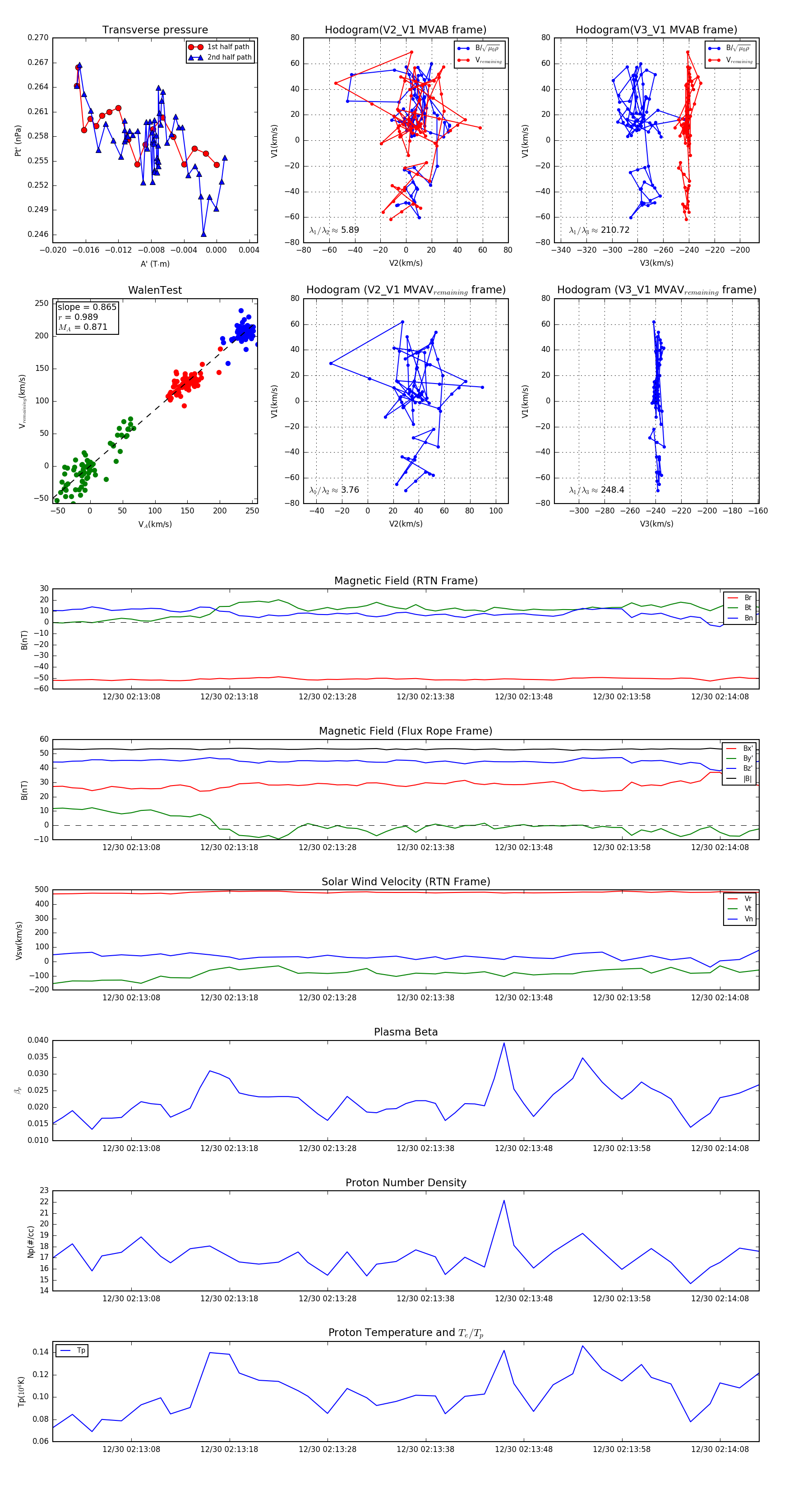
Flux Rope in 2024

Flux Rope Event 2024-12-30 02:13:00 ~ 2024-12-30 02:14:12 (73 seconds)


plot