HOME   LIST
‹–   –›

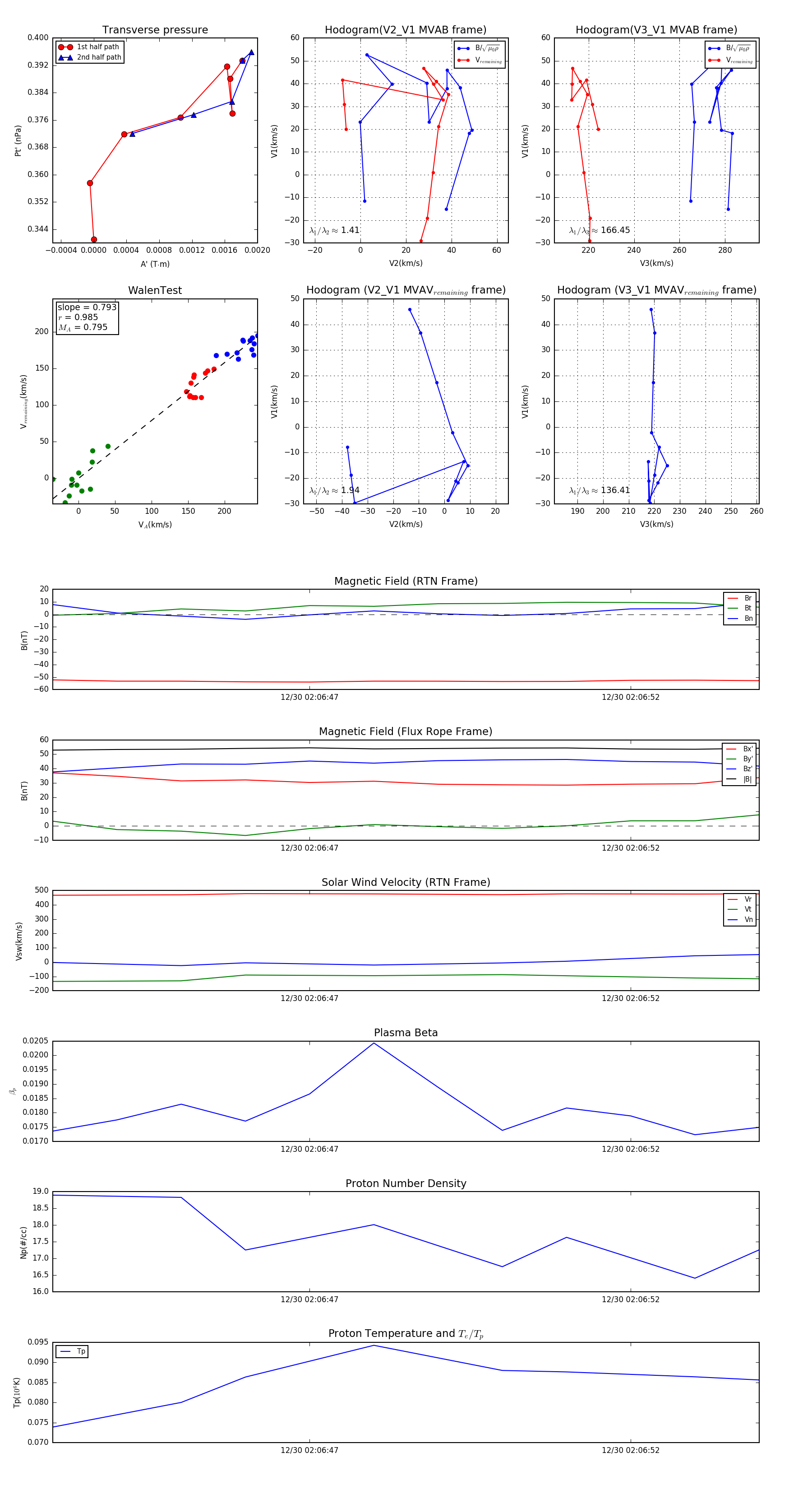
Flux Rope in 2024

Flux Rope Event 2024-12-30 02:06:43 ~ 2024-12-30 02:06:54 (12 seconds)


plot