HOME   LIST
‹–   –›

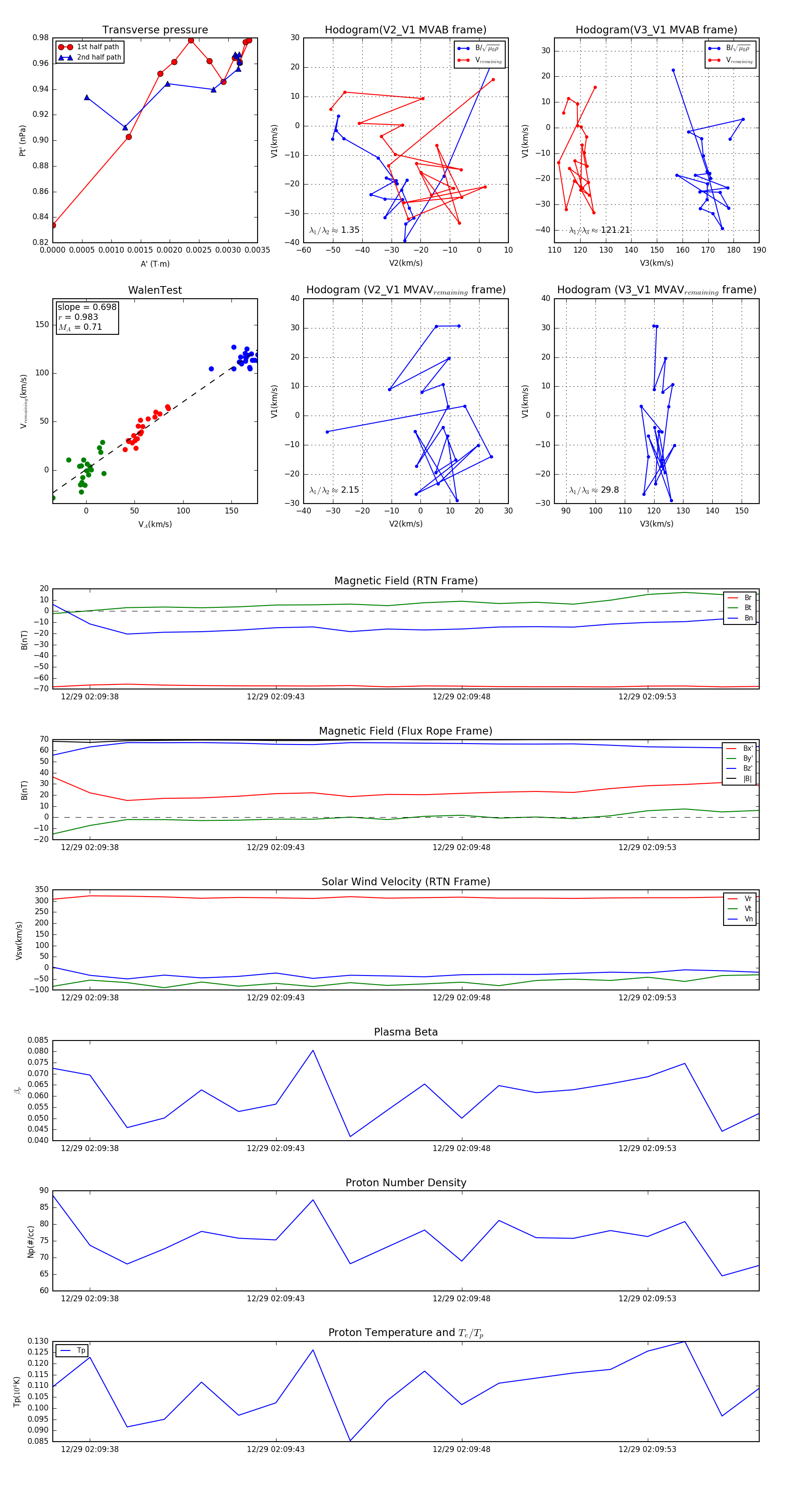
Flux Rope in 2024

Flux Rope Event 2024-12-29 02:09:37 ~ 2024-12-29 02:09:56 (20 seconds)


plot