HOME   LIST
‹–   –›

Flux Rope in 2024

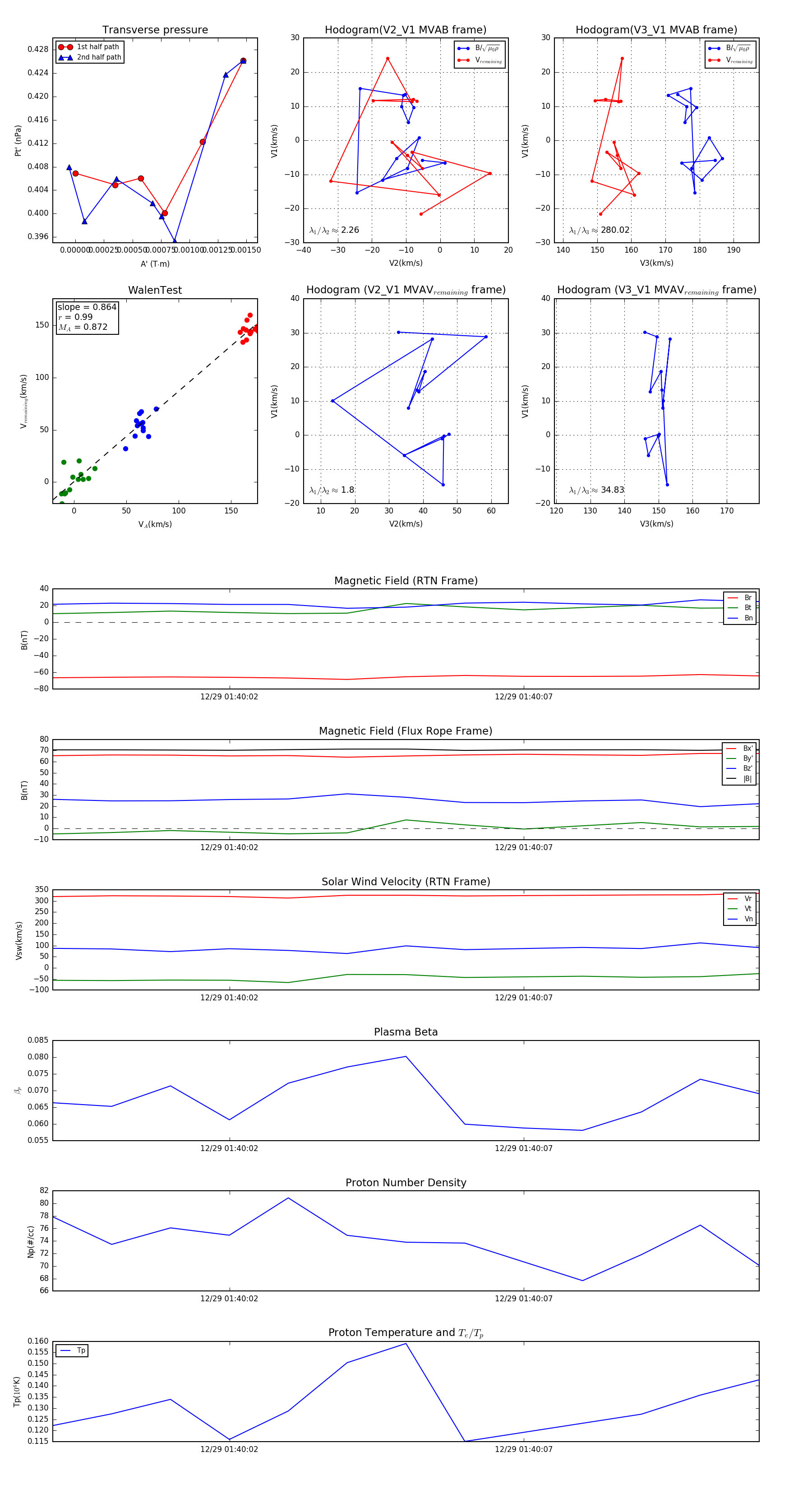
Flux Rope Event 2024-12-29 01:39:59 ~ 2024-12-29 01:40:11 (13 seconds)


plot