HOME   LIST
‹–   –›

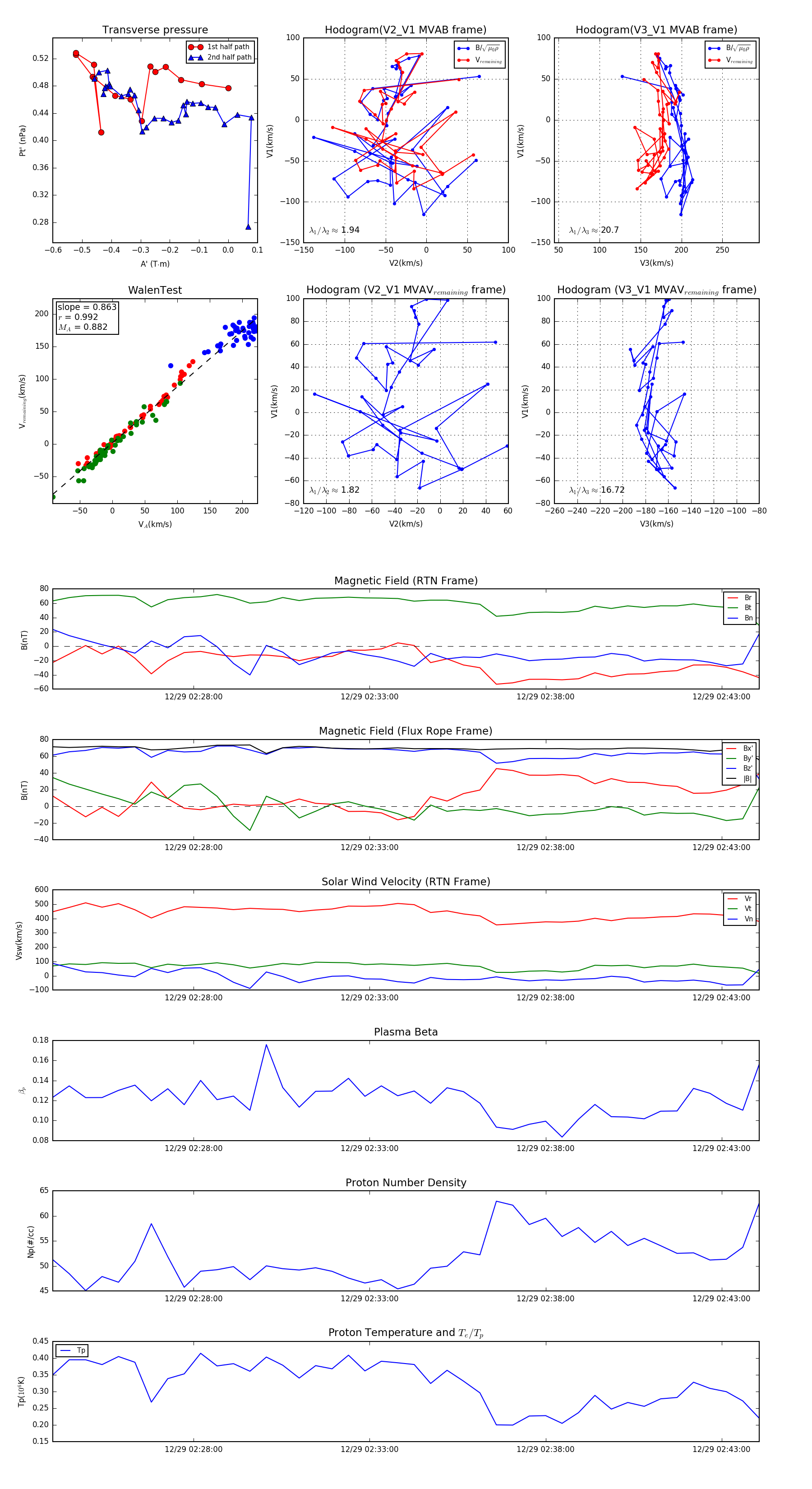
Flux Rope in 2024

Flux Rope Event 2024-12-29 02:24:00 ~ 2024-12-29 02:44:04 (1205 seconds)


plot