HOME   LIST
‹–   –›

Flux Rope in 2024

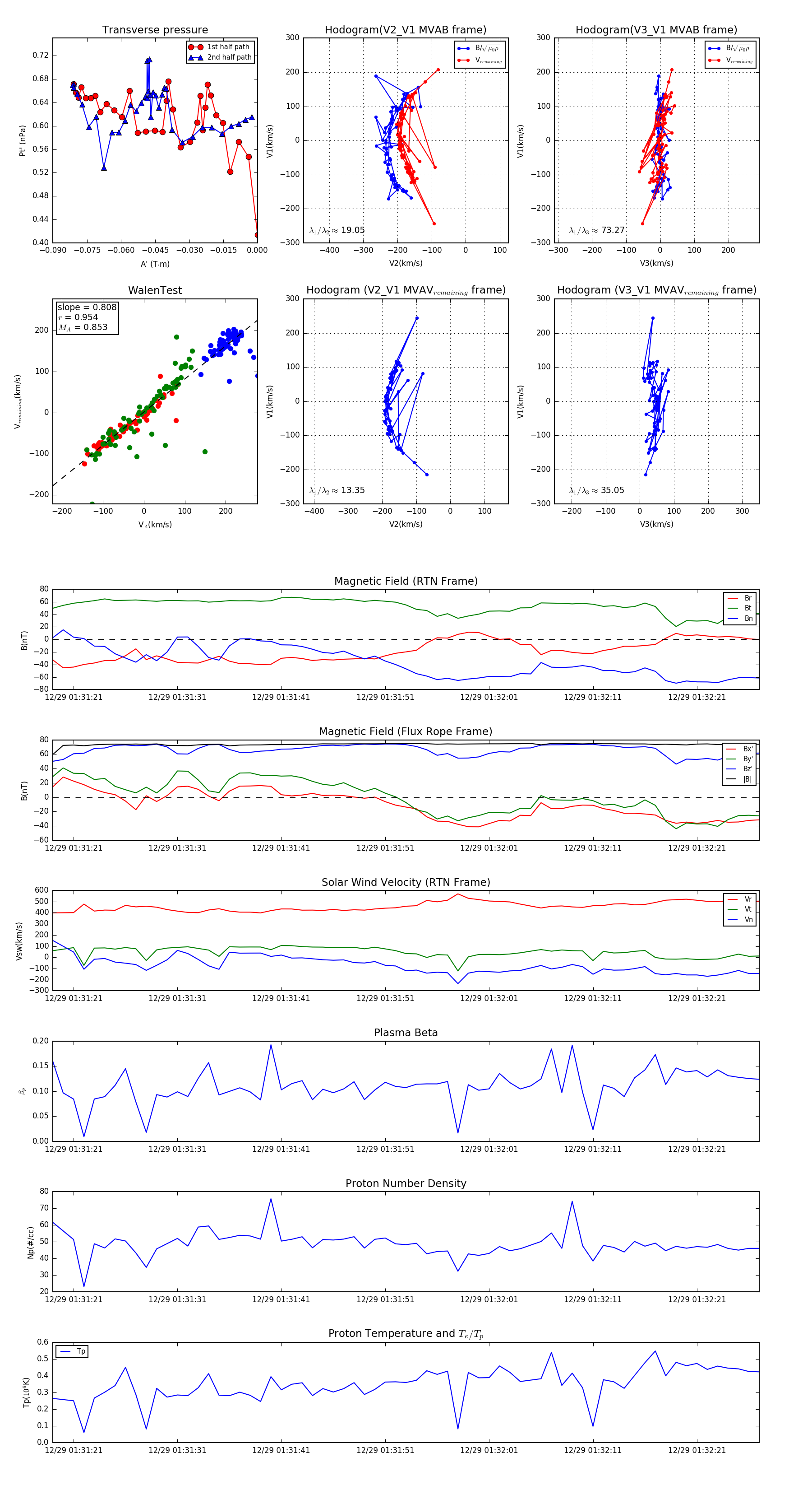
Flux Rope Event 2024-12-29 01:31:19 ~ 2024-12-29 01:32:27 (69 seconds)


plot