HOME   LIST
‹–   –›

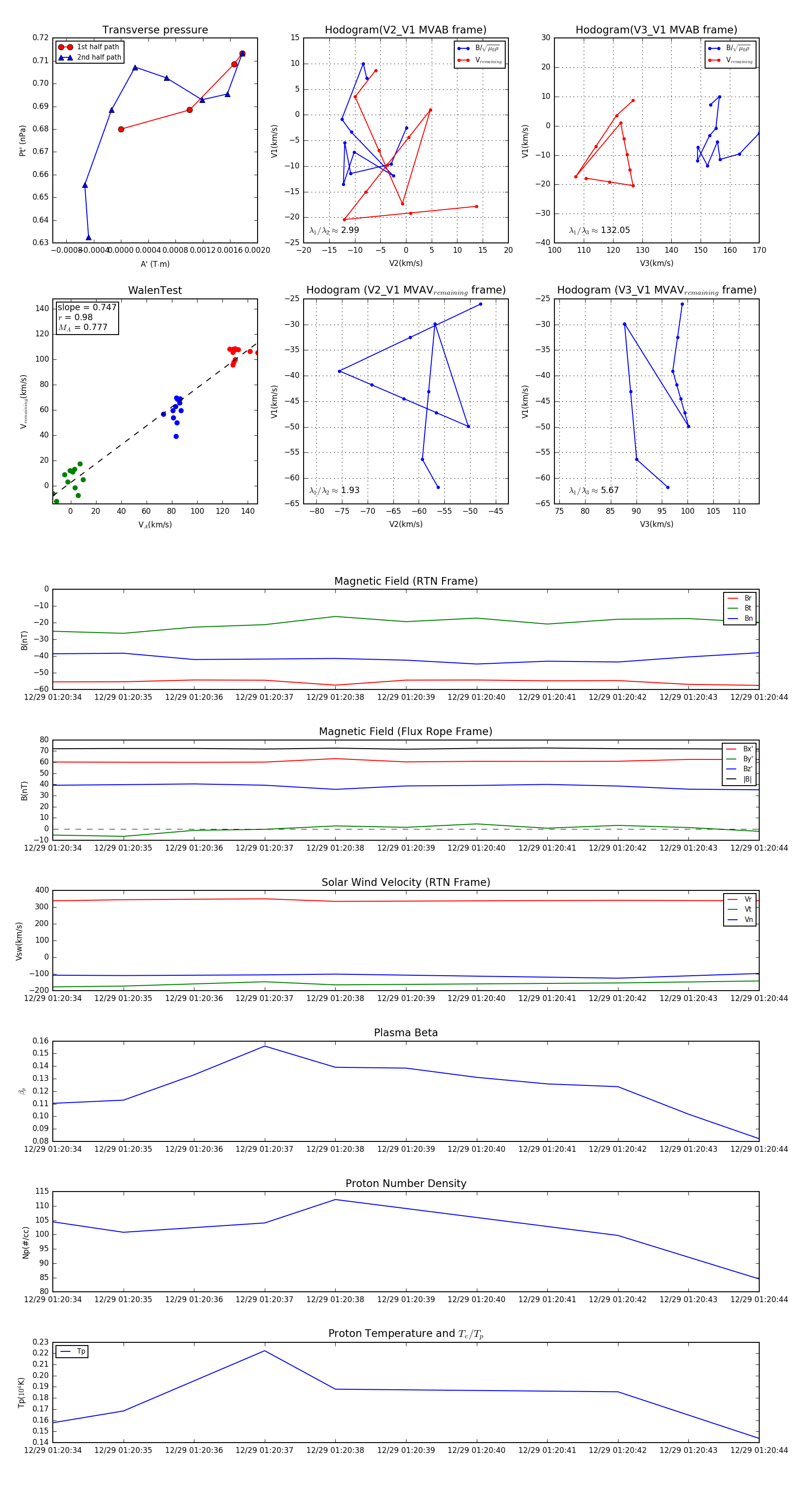
Flux Rope in 2024

Flux Rope Event 2024-12-29 01:20:34 ~ 2024-12-29 01:20:44 (11 seconds)


plot