HOME   LIST
‹–   –›

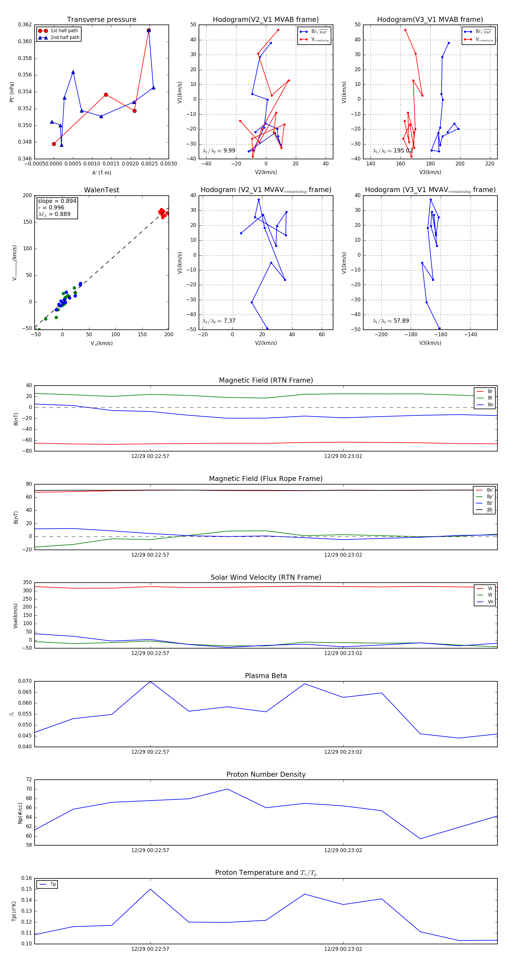
Flux Rope in 2024

Flux Rope Event 2024-12-29 00:22:54 ~ 2024-12-29 00:23:06 (13 seconds)


plot