HOME   LIST
‹–   –›

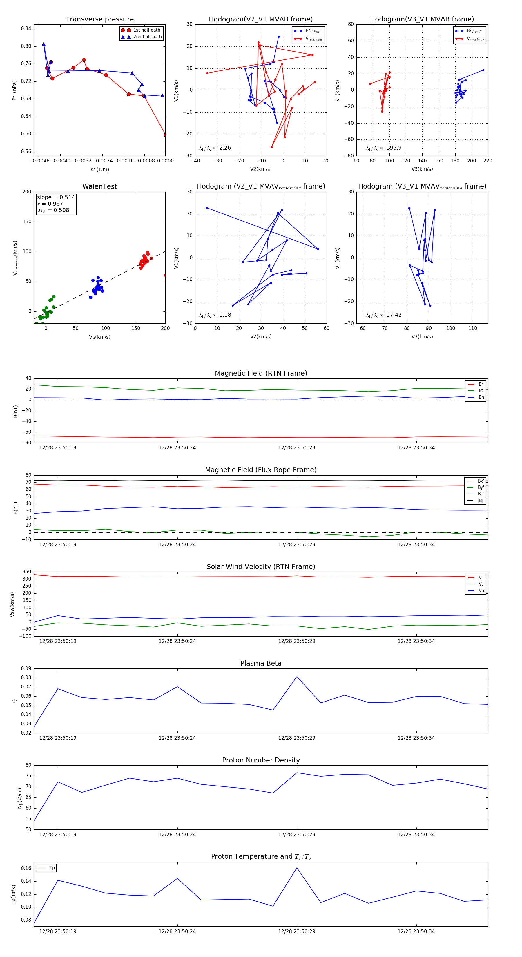
Flux Rope in 2024

Flux Rope Event 2024-12-28 23:50:18 ~ 2024-12-28 23:50:37 (20 seconds)


plot