HOME   LIST
‹–   –›

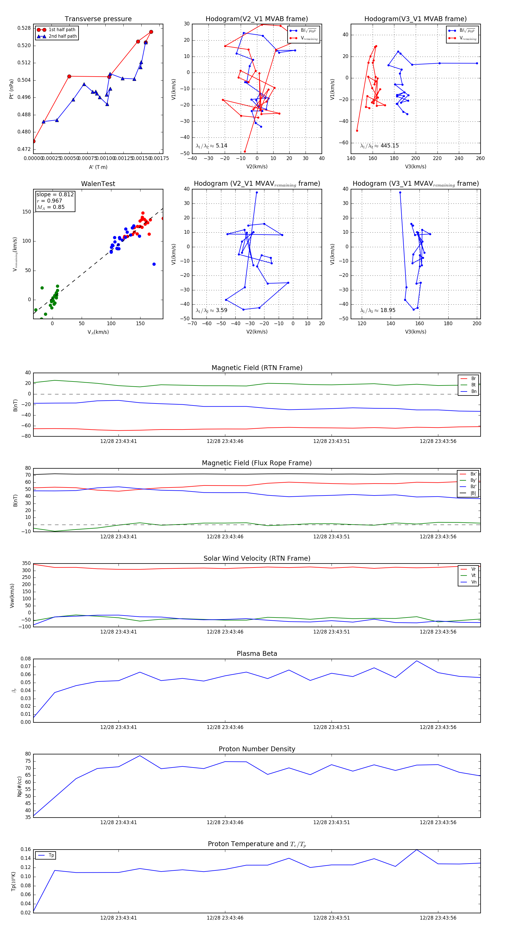
Flux Rope in 2024

Flux Rope Event 2024-12-28 23:43:37 ~ 2024-12-28 23:43:58 (22 seconds)


plot