HOME   LIST
‹–   –›

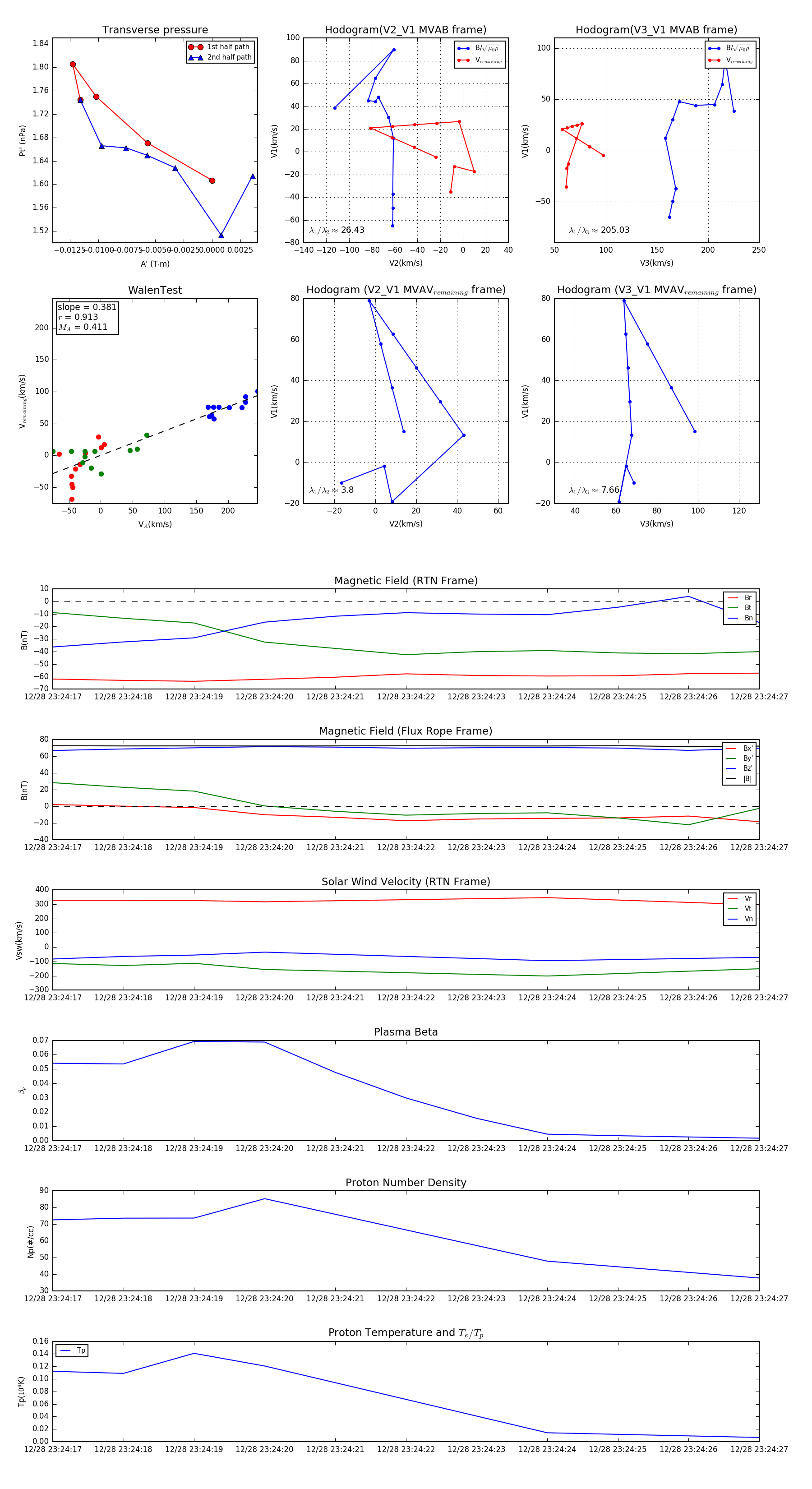
Flux Rope in 2024

Flux Rope Event 2024-12-28 23:24:17 ~ 2024-12-28 23:24:27 (11 seconds)


plot