HOME   LIST
‹–   –›

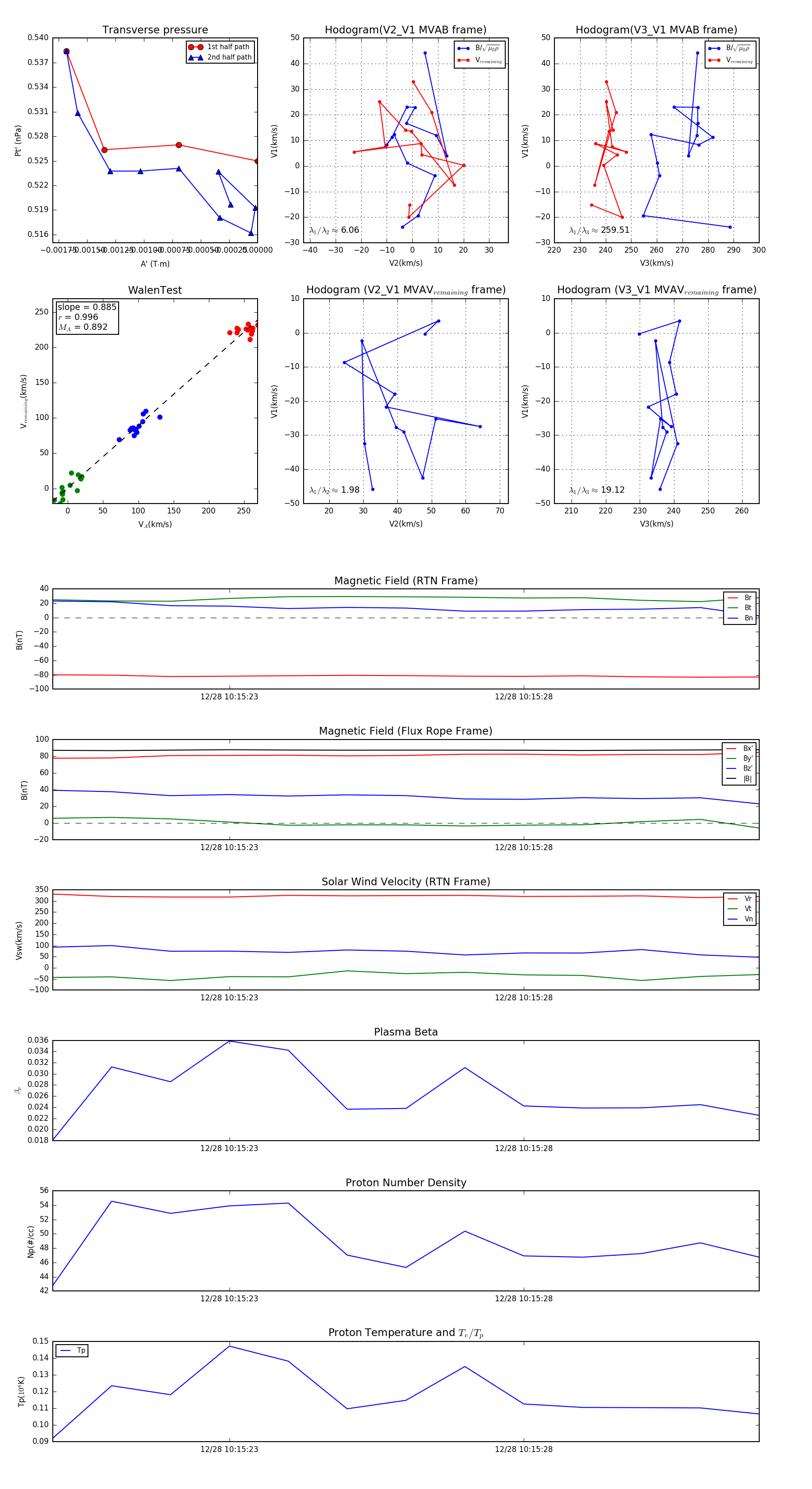
Flux Rope in 2024

Flux Rope Event 2024-12-28 10:15:20 ~ 2024-12-28 10:15:32 (13 seconds)


plot