HOME   LIST
‹–   –›

Flux Rope in 2024

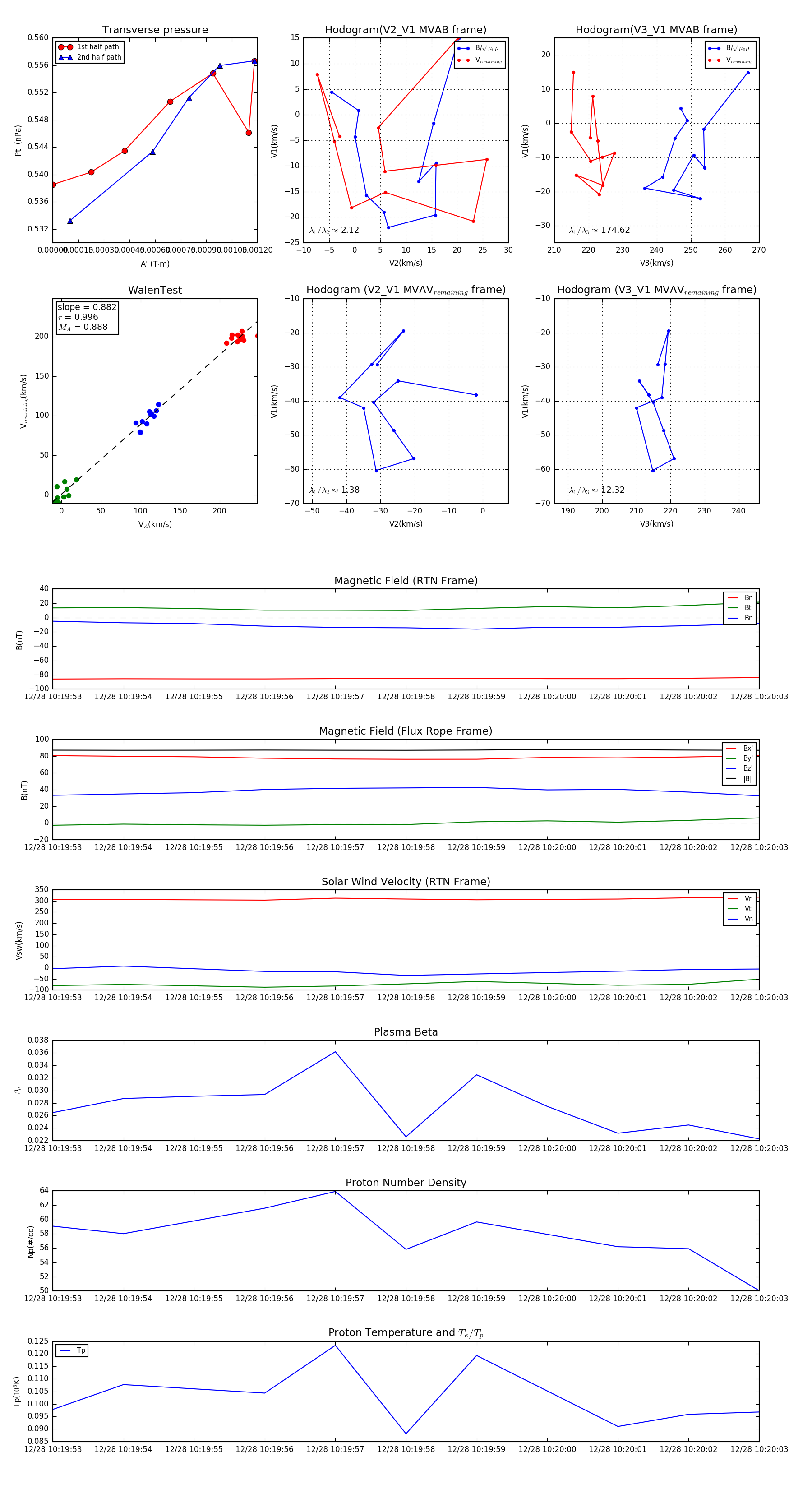
Flux Rope Event 2024-12-28 10:19:53 ~ 2024-12-28 10:20:03 (11 seconds)


plot