HOME   LIST
‹–   –›

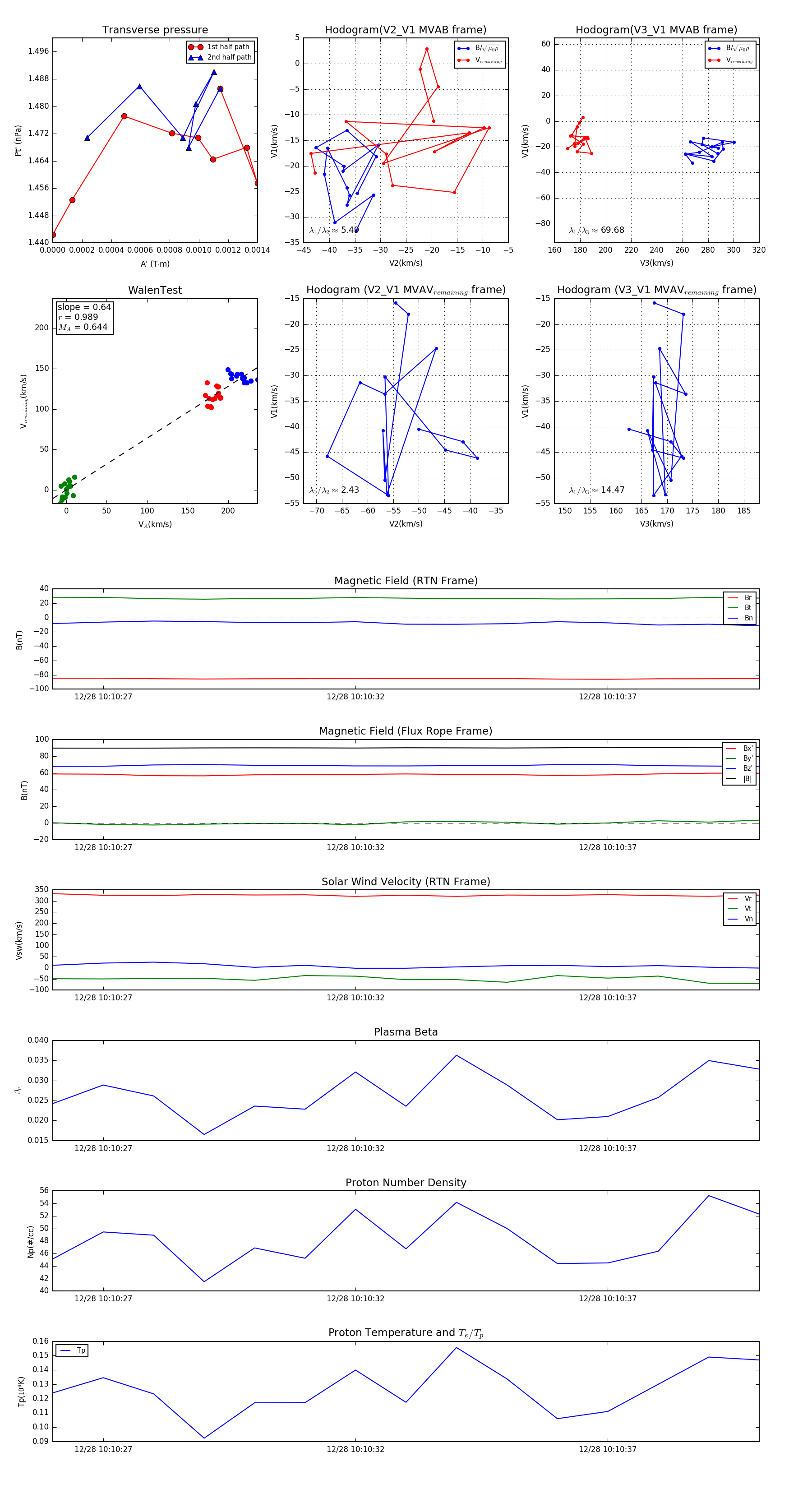
Flux Rope in 2024

Flux Rope Event 2024-12-28 10:10:26 ~ 2024-12-28 10:10:40 (15 seconds)


plot