HOME   LIST
‹–   –›

Flux Rope in 2024

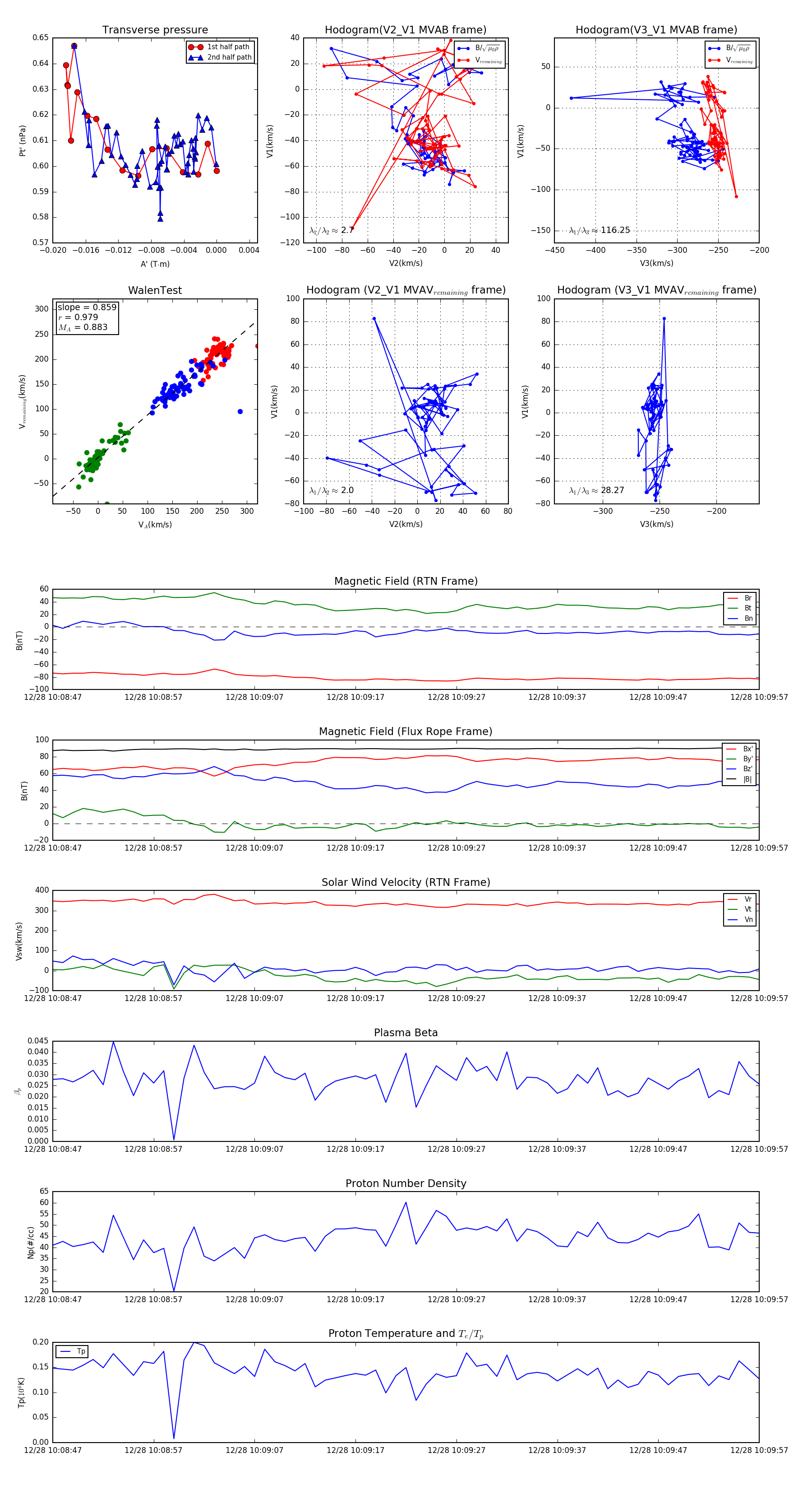
Flux Rope Event 2024-12-28 10:08:47 ~ 2024-12-28 10:09:57 (71 seconds)


plot