HOME   LIST
‹–   –›

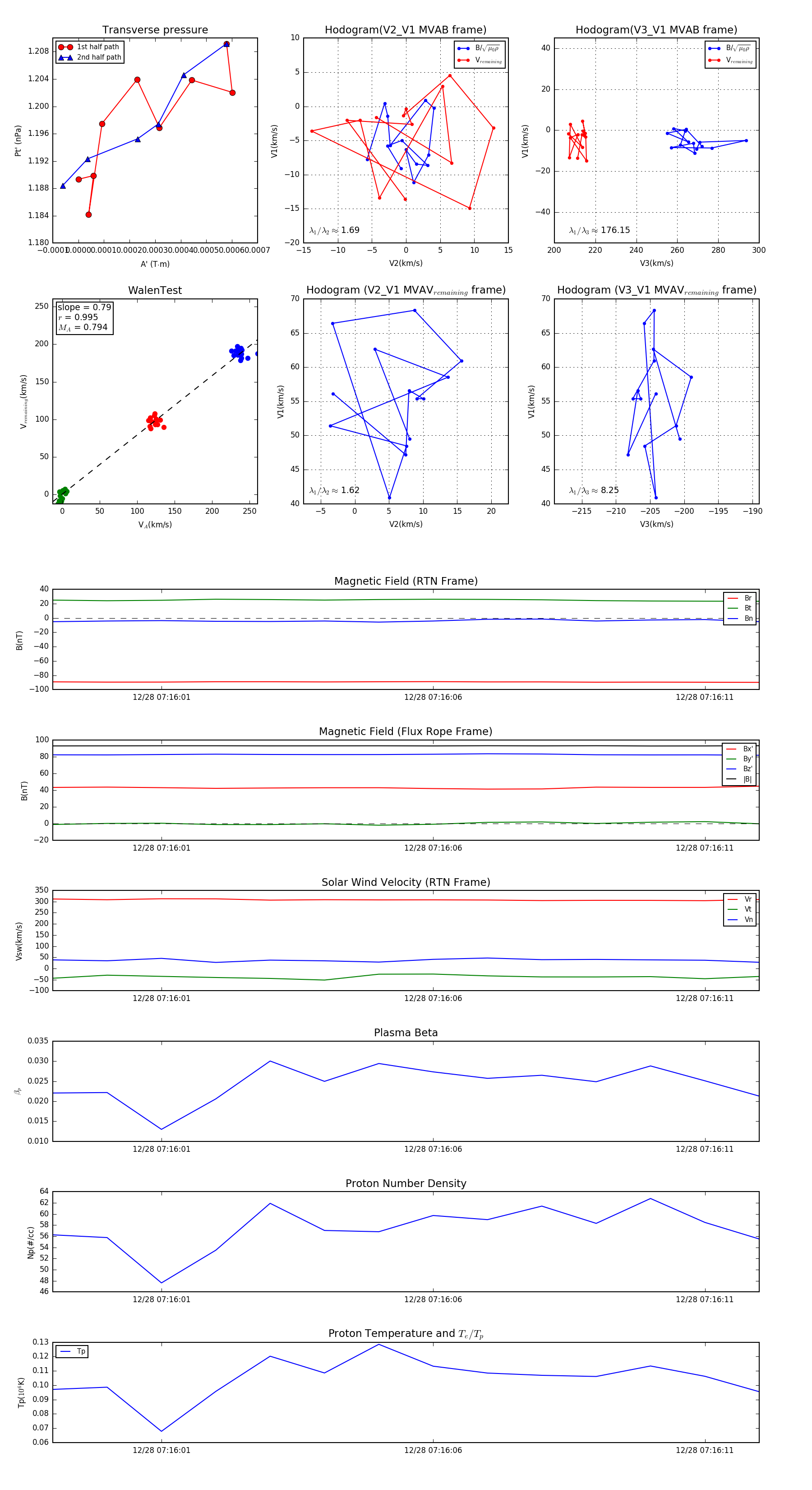
Flux Rope in 2024

Flux Rope Event 2024-12-28 07:15:59 ~ 2024-12-28 07:16:12 (14 seconds)


plot